湖南省数据局关于举办2025年“数据要素×”大赛湖南分赛的通知
湘数据经济〔2025〕5号
各市州数据局:
为贯彻落实国家数据局等部委联合印发《关于举办2025年“数据要素×”大赛的通知》(国数政策〔2025〕19号)要求,决定组织开展2025年“数据要素×”大赛湖南分赛(以下简称“湖南分赛”),现将有关事项通知如下:
一、赛事名称
2025年“数据要素×”大赛湖南分赛
二、分赛主题
数据赋能 乘数而上
三、组织架构
指导单位:国家数据局、湖南省人民政府。
主办单位:省数据局。
承办单位:省数据要素协会,各市州数据局、省直有关单位及相关主体(承办初赛)。
分赛组委会:省数据局、省委网信办、省委金融办、省工业和信息化厅、省人力资源社会保障厅、省住房城乡建设厅、省交通运输厅、省农业农村厅、省商务厅、省文化和旅游厅、省卫生健康委、省应急管理厅、省医保局、省文物局、省中医药管理局、省总工会、省气象局、人民银行湖南省分行、湖南证监局等作为组委会成员单位,共同负责湖南分赛组织实施。
分赛组委会秘书处:设在省数据局数字经济处,负责统筹推进湖南分赛相关事项。分赛组委会秘书处办公室设在省数据要素协会,负责承担赛事组织协调工作。
分赛专家评审委员会:由科研院所、投融资机构、行业协会、大型企业等相关专家组成,负责初赛、决赛评审工作。
四、赛事安排
湖南分赛分为初赛和决赛两个阶段。其中初赛分为市州初赛和省直单位及相关主体初赛,市州初赛由各市州数据局举办或联合相关部门共同举办,省直单位及相关主体初赛由省直有关部门、省级学会(协会)等有关主体举办;决赛由省数据局联合相关部门共同主办。
(一)赛题设置
围绕《“数据要素×”三年行动计划(2024—2026年)》部署的工业制造、现代农业、商贸流通、交通运输、金融服务、科技创新、文化旅游、医疗健康、医疗保障、应急管理、气象服务、城市治理、绿色低碳等行业领域,对应设置13个赛道。同时,为鼓励培育数据开发利用新模式新业态,单独设置开放性创新赛道,所有具有原创性、颠覆性的新技术、新产品、新模式、新场景等均可参与本赛道。分赛组委会针对每个赛道制定了赛题指南(详见附件1)。
(二)初赛(2025年5月至8月15日)
1.市州初赛。市州初赛由各市州数据部门牵头,按照省分赛有关要求制定初赛方案,向省数据局报备后开展具体活动,方案应充分考虑大中小企业差异性。
市州初赛举办方负责对参赛团队资格和参赛方案的合规性、真实性、合法性进行审查,确保比赛公开、公平、公正,可配合赛事组织开展赛题宣讲、供需对接、调研交流等系列宣传推广活动。市州初赛在赛道组织安排上,可因地制宜选择贴合当地产业的赛道,并结合产业发展需求进一步细化赛题。各市州通过初赛评选出优秀项目参加省级决赛(不限赛道),其中长沙市推荐项目不超过42个,其他市州推荐项目不超过14个。推荐参加省级决赛的每个项目应属于且仅属于一个赛道。获得晋级省级决赛资格的项目应通过包括知识产权审查在内的相关审核,审核未通过的将取消省级决赛参赛资格。
市州初赛所需评委由省分赛组委会统一培训安排。
2.省直单位及相关主体初赛。省直有关部门、省级学会(协会)等有关主体可自愿申报主办相关赛道的初赛,可通过举办数据类赛事、开展评选等活动形式评审推荐优秀项目,各主体推荐项目不超过5个。各推荐主体负责对参赛项目的合规性、真实性、合法性和知识产权进行审查。评委由省直单位及相关主体自行选择。各赛道相关业务主管部门应在本系统内做好宣传发动,动员本行业领域的龙头企业参赛。
请省分赛组委会各成员单位、各市州数据局反馈赛事分管领导及具体工作联系人(姓名、职务、联系方式);有意愿承办相关赛道初赛的省直单位及相关主体需书面报备活动相关信息(承办单位、承办赛道、活动形式、联系人及联系方式等)。以上情况于2025年5月15日前发送至邮箱hnssjj2025@163.com。
(三)决赛(2025年9月上旬)
决赛由省数据局负责组织,省数据要素协会负责具体承办。市州初赛和省直单位及相关主体初赛推荐项目经审核后纳入省级决赛。
决赛通过书面评审、路演答辩等环节,评出一、二、三等奖,对获一等奖的项目,推荐参加全国总决赛。
(四)颁奖仪式(2025年9月下旬)
(五)场景对接等相关主题活动
大赛期间,组织获奖团队与相关单位、园区负责人及金融投资机构负责人开展现场供需对接、投融资对接、产融对接、培训交流等主题活动。
(六)公布典型案例集
大赛结束后,省数据局从获奖项目中择优公布一批“数据要素×”典型案例集。
五、参赛要求
秉持开门办赛的原则,企业、事业单位、科研院所、高校等均可参赛,鼓励产学研用等主体联合参赛。参赛单位、参赛项目、提交材料应符合以下基本要求。
(一)参赛要求
1.参赛单位须是具有独立法人资格的企业、事业单位、科研院所、高校等单位。允许上述组织间合作组队报名,合作组队需指定一个组织为牵头参赛单位。被列入“信用中国”网站记录失信被执行人、重大税收违法案件当事人名单、政府采购严重违法失信行为记录名单、有重大违法记录等情形的单位或个人不得参赛。
2.同一参赛单位可以有多个团队和项目参赛,但每个参赛团队只能提交1个参赛项目,每个参赛团队的参赛代表人数不超过5人,每个参赛代表只能代表1个团队参加比赛。报名截止之后,参赛代表不可更改。
3.参赛团队需遵守所报名湖南分赛的赛事要求和安排,不得重复参赛。
4.参赛团队需遵守湖南分赛规则,对所有信息的准确性和真实性负责,一经发现虚假信息将取消参赛资格。参赛团队名称需符合法律法规、公序良俗相关规定。
5.湖南分赛相关组织企业及其下属分公司、子公司、控股公司、母公司均不得在相应地方参赛,否则参赛成绩无效。各级政府部门及事业单位在保障赛事评审工作公平公正的前提下,可参与城市治理、气象服务、应急管理、开放性创新赛道等赛道。
6.2024年“数据要素×”大赛获奖单位及获奖项目可继续报名参赛。
(二)参赛项目要求
1.参赛项目须符合所报分赛赛题方向,每个参赛项目限报一个赛题方向,且仅在一个地方分赛参赛。赛题一经选定不得更改。
2.参赛项目要求已经开展实际应用,取得或潜在具备良好的经济或社会效益,包括但不限于拥有自主知识产权的技术、产品、解决方案等。
3.参赛项目的创意、产品、技术及相关专利等知识产权应归属参赛单位,未侵犯任何他人的专利权、著作权、商标权及其他知识产权,且不得违反国家相关法律法规,否则将取消参赛资格和成绩。
4.具体参赛项目名称由参赛团队自行拟定,符合赛道和赛题要求,能体现出数据要素的主要特征,名称需符合法律法规、公序良俗相关规定。
5.参赛期间,参赛团队均可在不改变项目名称和主要内容的基础上,持续推进参赛项目迭代升级。
6.评审期间,参赛团队须按照分赛组委会的要求补充提交参赛项目有关材料。所有已提交的相关材料原则上不予退还。
(三)参赛项目提交内容
参赛项目应包括但不限于以下内容:
1.项目申报书。
(1)项目概述。项目背景、应用行业、核心优势等。
(2)解决方案。架构设计、方案功能、关键技术、数据要素利用方案等。
(3)应用价值。具体应用案例、经济效益、社会效益等。
(4)商业模式。推广模式、市场空间、社会效应等
(5)团队介绍。履历、资质和优势等。
2.相关证明材料。参赛单位相关的基本资质、申报主体责任声明、财务审计、信用情况等证明材料,以及和参赛项目相关的基本资质证明、应用案例证明、知识产权证明等材料。所有材料须为参赛单位所有,严禁使用母公司、分公司、子公司、控股公司或其他非参赛单位材料,否则将取消参赛资格和成绩。
3.其他证明材料。例如:项目评审时需要的介绍材料、可直观展示参赛项目效果的视频、产品解决方案的模型和说明文档等。
(四)报名参赛
报名参赛队伍按要求准备项目申报书、相关证明材料及其他展示材料,登录湖南分赛平台系统(https://hnsjysx.hunan-data.com,拟于5月下旬开放报名),按系统提示完成报名注册、材料提交等环节。参赛队伍注册提交信息时,须选择初赛承办市州或省直单位及相关主体。申报统一截止时间为2025年7月10日。
六、奖项及奖励
省级决赛共设置一等奖28名、二等奖42名、三等奖若干名,以奖杯、证书等形式进行发放,获奖证书盖组委会章。对获一等奖项目推荐参加全国总决赛。此外,获奖项目赛事权益如下:
1.政策激励。获奖项目将有机会入选由省数据局组织编制的相关典型案例集,所在单位将有机会推荐申报国家、省级相关项目。
2.宣传展示。获奖项目可在分赛媒体渠道进行展览展示、宣传报道和服务推介。
3.产融对接。进入决赛的团队将获得分赛组委会提供的产融合作资源支持。分赛组委会将为其提供政府投资基金、产业投资基金、央企投资机构、创业投资机构、银行等投融资机构对接渠道。
4.供需对接。进入决赛的团队将获得分赛组委会提供的供需对接渠道支持。
5.人才支持。符合条件的优秀获奖团队可申报省、市相关人才招引项目。
6.交流学习。获奖团队有机会参与分赛组委会举办的政策宣贯、成果转化等活动。
七、公示与举报
本着公平、公正、公开的原则,湖南分赛实行获奖项目公示和举报制度。
获奖项目公示范围和时间:在省数据局公众号公示获奖项目及团队信息,公示期为7天,供各界监督、评议。未通过公示的团队将取消获奖成绩并追回奖励。
举报要求:举报实行实名制,并须提供相应的证据,匿名举报无效。举报由分赛组委会进行受理、核查、裁定。
为保证赛事公益性,湖南分赛不得向参赛团队收取任何参赛费用。分赛组委会对本次分赛组织机构设置、经费募集使用等工作负责加强赛事管理,并接受社会各界监督,确保分赛公开透明。分赛最终解释权归分赛组委会所有。
联系方式:湖南分赛组委会秘书处办公室
电话:0731-81112082,邮箱:hnssjj2025@163.com。
附件:1.2025年“数据要素×”大赛湖南分赛赛题指南
2.2025年“数据要素×”大赛湖南分赛评价指标
湖南省数据局
2025年5月8日
抄送:省委网信办、省委金融办、省工业和信息化厅、省人力资源社会保障厅、省住房城乡建设厅、省交通运输厅、省农业农村厅、省商务厅、省文化和旅游厅、省卫生健康委、省应急管理厅、省医保局、省文物局、省中医药管理局、省总工会、省气象局、人民银行湖南省分行、湖南证监局。
附件1
2025年“数据要素×”大赛湖南分赛赛题指南
赛道一:数据要素×工业制造领域赛题指南
一、提升创新研发能力,推动制造高端化发展
数据驱动型创新研发模式,基于设计、仿真、实验、生产、运行等多维度数据实现产品研发和工艺创新,推动制造高端化发展。
二、提高工业制造决策科学性,降本提质增效
完善数据采集、管理、分析和利用,在生产制造和企业运营主要过程采用基于数据的科学决策,实现降低成本、提高质量、效益提升的多重目标。
三、提升服务型制造能力,增强用户满意度
加强产品全生命周期数据采集,整合设计、生产、运行数据,增强高端化生产性服务能力,提升产品可靠性和运行性能,增强产品用户满意度。
四、稳固产业链供应链,强化价值协同
促进产能、采购、库存、物流等不同制造环节,以及供应链上下游等数据共享和可信流通,探索协同设计、协同制造、协同服务等新模式,提高区域间制造资源配置效率,提升产业链、供应链稳定性。
五、探索数据跨主体协同利用机制
鼓励企业间建立公平互惠互利的流通规则制度,探索可信数据空间、隐私计算等技术手段,完善数据治理体系,提高数据资源质量,创新流通规则机制,促进数据在组织内部不同部门及组织内外更大范围流通和协同利用。
六、工业领域高质量数据集建设
聚焦新材料、机械、电子、汽车等行业,围绕基础零部件、核心基础元器件、关键基础材料、整机装备与系统,打造来源主体丰富、数据标注准确、应用成效突出的高质量数据集,支撑人工智能和大模型在工业及更多行业应用。
赛道二:数据要素×现代农业领域赛题指南
一、促进农业生产数智化水平提升
通过融合利用北斗导航、遥感、气象、土壤、农事作业、农情监测、灾害、农作物病虫害、动物疫病、市场、近海捕捞生产等各类数据,促进数智技术与农业生产技术和装备的集成应用,为农业生产管理、生产经营主体和相关服务企业提供农业生产数智化场景支撑,提高粮食和重要农产品生产效率,促进农业发展全面绿色转型。
二、推动农机作业服务提质增效降本
在农业生产环节,通过融合利用物联网、大数据、人工智能等技术和农机作业、农情、天气等各类数据,辅助农机化生产管理决策,为农业生产经营主体和相关服务企业提供数智化场景支撑,推动农机作业服务提质增效降本,促进智能农机装备应用生产一线,促进农业产前、产中、产后数据融合应用,提升农业生产过程智能化、数字化水平,推动农业生产现代化。
三、促进农产品追溯管理能力提高
设计出一套完整的品牌农产品信息化追溯方案,包括但不限于:开展品牌授权管理,便利的原料生产、收购加工、包装等环节数据采集与存储方案,关键环节中时间、位置与设备戳的技术实现,建立数据模型解决造假和信息不符问题,向消费者可视化展示品牌农产品供应链的核心环节和生物特征值指标,实现从生产到销售全过程中的年份、产地、品种、质量安全(承诺达标合格证)、产品品质、生产方式、检测报告、加工过程、运输方式、销售渠道、包装防伪工艺等关键信息的全面追溯。
四、促进产业链数据融通创新能力提高
通过综合利用农产品生产、销售、加工等数据,为农业生产经营主体提供智慧种养、智慧捕捞、产销对接、疫病防治、行情信息、跨区作业、一站式采购、供应链金融等创新数据和信息服务。
五、促进培育以需定产新模式
通过有效融合分析应用农业与电商平台、农产品批发市场、商超、物流企业等商贸流通数据,为农业生产经营主体和相关服务企业提供新模式及场景支撑,向农产品生产端、加工端、消费端反馈农产品信息,辅助农业生产决策,促进以需定产。
六、促进农业生产抗风险能力提高
通过综合利用产能、运输、加工、贸易、消费等数据,为农业生产经营主体在粮食、生猪、果蔬等重点领域,提供自然灾害、疫病传播、价格波动等农业监测预警服务。
七、促进农村土地利用优化与精准服务
通过整合土地数据、环境数据、人口数据,构建土地利用效率评估模型,针对低效用地提出优化建议。开发可视化决策系统(可基于农业农村大数据平台),为地方政府提供基于数据的土地利用优化方案,支持精准施策。
八、打造乡村治理数字化服务场景
打通人口、基础设施、经济等多维数据,建立乡村治理大数据服务场景模型及解决方案,实现多源数据融合和治理状态实时监测。提供基于数据的政策建议和精准服务方案,提高乡村治理水平。
九、建设农业农村政策智能问答模型
系统汇集各级各地的农业农村政策,开发文字类大模型,对政策分主题、分地域归集、标记,建立面对农村居民、农业经营主体、公文撰写人员等相关主体的一站式政策咨询平台,方便多场景政策查询和咨询,有效提升农业农村政策的贯彻执行水平。
十、基于农业数据资源的智能搜索与推荐系统
开发一个集成多源农业数据的智能搜索与推荐系统,能够根据用户需求(如作物种植、气候预测、市场价格等)提供精准的数据搜索结果,并通过算法推荐相关数据,以提升农业生产决策的效率和准确性,推动农业数据的有效利用。
赛道三:数据要素×商贸流通领域赛题指南
一、加强数据整合利用,增强产供链协同效益
鼓励电商平台与各类商贸经营主体、相关服务企业深度融合,依托客流、消费行为、交通状况、人文特征等市场环境数据,打造集数据收集、分析、决策、精准推送和动态反馈的闭环消费生态。支持零售电商和产业电商企业、国家电子商务示范基地、跨境电商产业园区、传统商贸流通企业加强数据互通,汇聚订单、制造、销售、研发等数据,强化采供对接,提升中小制造企业上下游协同、柔性制造能力,建强电商产供链。
二、强化数据要素赋能,创新丰富消费场景
深入挖掘消费者多元化需求,围绕数字产品、数字服务、数字渠道、数字内容,创新商旅文体健融合发展的多元化消费场景,发展品质电商、壮大数字消费。引导企业赋能传统零售业,提供定制化解决方案,通过即时配送、智慧零售等加速数字化转型。充分发挥数据要素对人工智能大模型等基础支撑作用,发展“人工智能+电商”通过打造“向善”算法、共赢规则,培育数字生活新消费。整合商业、信用、品牌、标准等基础数据,驱动商贸流通领域各行业垂直大模型开发和训练,促进“人工智能+消费”。
三、提高行业国际化服务能力与竞争力
通过交易、物流、支付等数据融合利用,提升跨境电商及相关企业供应链综合服务、跨境身份认证、全球供应链融资等能力,推动企业国际化发展。鼓励电商企业依托“丝路电商”合作先行区、跨境电商综试区等各类公共服务载体,推进国际数据服务、电子单证国际标准制定、数字技术创新应用等,打造电子商务领域高水平开放生动实践。
四、强化数据赋能汽车以旧换新
建设汽车报废更新补贴申请平台,通过推动政务服务应用创新,实现消费者补贴申领“一口办理”,便利消费者申领补贴,支持地方实现补贴申请“一网联审”,形成“高效办成一件事”与“汽车报废更新”深度融合。建设汽车置换补贴申请更新平台,强化现代信息技术手段运用,最大限度优化业务流程、简化申请材料、降低办事成本,加强部门信息共享和核查比对,按统一标准与全国汽车以旧换新补贴申请平台实现对接,形成数据横向、纵向良好互动。
五、提高成品油流通数字化监管水平
积极运用大数据、物联网等技术手段,建立成品油流通大数据管理平台,实现成品油零售经营资格在线审批和批发、仓储经营企业在线备案,加油站“进、销、存”数据实时采集,同时定期归集共享成品油生产经营运输、开通成品油发票开具模块、营业执照经营范围包含成品油经营、全国工业产品生产许可证的许可范围包含成品油等企业的基本信息,相关部门危险化学品,构建涵盖批发、仓储、运输、零售等环节的全链条、可追溯的成品油动态数据信息采集系统。
六、大数据赋能生活必需品市场保供
鼓励商贸流通企业打造大数据应用场景,在生活必需品保供物资方面提升数据分析、整合能力,与政府数据平台加强对接,实现数据、资源互联互通。引导企业聚焦粮、油、肉、蛋、奶、果、蔬、方便食品等重点品种,推动“进、销、存”量和价格数据动态采集、分析,发挥数字化智能治理优势,形成区域统一的信息化、智能化应用系统,做到分析准确、响应及时、调度迅速、统筹有力,保障市场供应充足、有序,满足群众生活必需品消费需求。
七、加强数智技术推广运用,夯实商贸流通数据基础
推动步行街(商圈)智慧化发展,通过建立大数据平台,加强客流、销售等数据实时监测和分析,运用数据要素指导步行街(商圈)发展。支持县域流通企业数字化转型,对具备条件的农村商业网点进行数字化改造,提升县域商业网点运行效率。开展商品市场基础设施数字化升级,打造智慧商店、网订店取、无接触交易等零售业新模式新场景,用数字要素支撑批发零售业高质量发展。发展数智供应链,“一链一策”推进商贸流通行业供应链数字化、智能化、可视化改造,打破供应链上数据孤岛和数据壁垒,提升供应链运行效率与韧性。
赛道四:数据要素×交通运输领域赛题指南
一、公路水路基础设施数字化转型升级
进一步健全基础设施运营服务中交通与公安、气象、应急、数据、自然资源等部门的协同联动管理和服务机制,加强各类交通网络基础设施的数据跨区域衔接,探索建立行业数据分类分级、确权授权使用、市场化流通等运行机制。在智慧扩容方面实现通行效率有效提升,在安全增效方面实现突发事件应急响应效率的有效提升。
二、提升综合货运枢纽智能化水平
融合产业链供应链上下游信息、区域交通物流需求、各方式运输组织、交通基础设施布局、综合交通枢纽城市信息等多维数据搭建数据平台,综合运用数据挖掘、机器学习、深度学习等人工智能技术,对数据进行智能分析与模式识别,构建相关数据模型。探索综合货运枢纽智慧化、网联化方向,为交通物流枢纽信息资源全链条便捷共享打好基础。
三、基于多源数据的农村公路运行状况动态识别分析
形成农村公路运行状态动态识别分析技术方案,辅助农村公路基层管养人员更好地管理和养护农村公路。
四、高速公路重大突发事件多源数据分析
有效监测高速公路运行情况,及时预警突发事件,有效防范化解重大风险,提高高速公路安全运行水平。
五、交通物流运行监测
通过不同维度的指标监测及建立风险预警模型,支撑政府部门、企业及时掌握交通物流运行态势,开展实时风险监测与预警分析,辅助政府部门及时预防与应急处置、企业科学制定运输调度方案,提升交通物流运行韧性。
六、船舶自动识别系统(AIS)虚假错误信息分析判别
通过分析识别虚假AIS报文和错误的船舶AIS数据,给海事执法提供参考,纠正船舶AIS错误数据信息和打击水上无线电非法AIS报文播发行为,保障水上船舶航行安全。
七、物流数据开放互联
聚焦多式联运数据开放互联、制造业、商贸业与物流业数据融合应用、国际物流数据综合服务、国家物流枢纽间数据互联共享等物流数据开放互联典型应用场景,打通政府部门、相关企业及港口、公路、铁路、航空等业务系统数据,创新物流数据交互模式和解决方案,探索建立公益性和市场化有机结合的多层次物流数据开放互联机制,促进物流资源优化配置。
赛道五:数据要素×金融服务领域赛题指南
一、拓展公共数据应用
基于公共数据挖掘新的业务增长点,推动金融机构业务创新,促进金融机构可持续发展并更好地服务实体经济。同时,借助公共数据建立智能化的风险防控体系,实现对各类金融风险的实时监测、精准预警和有效应对,保障金融机构的稳健运营。
二、提升科技、绿色、普惠、养老、数字金融服务水平
运用大数据等手段,融合利用多维数据,深化金融数字化智能化转型,完善对科技、绿色、养老企业的画像和评级,提升客户识别和营销对接效率,提高风险防控能力,探索创新业务模式,优化金融产品和服务,满足科技企业、绿色企业、中小微企业、养老企业的合理融资需求,持续做好金融“五篇大文章”,助力产业转型升级和经济高质量发展。
三、人工智能条件下的资本市场舆论环境治理
结合资本市场舆论数据的特点与趋势,利用大数据、自然语言处理、人工智能等新型技术手段,研究优化资本市场舆论推荐算法,构建资本市场负面舆论监测预警及“信息茧房”防范机制,充分发挥资本市场正面舆论的数据要素价值,强化资本市场预期管理,坚定对资本市场高质量发展的信心。
四、融合多维数据发展绿色金融
融合环保、气象、金融等多维数据,构建模型评估金融活动的环境和社会风险。更好发挥资本市场枢纽功能,引导更多资源要素向绿色、低碳领域集聚,提高金融业、环保、社会经济的可持续发展水平。
五、提高金融服务领域的数据分析能力
加快建设证券期货金融数据分析平台,通过多维度立体化统计分析,深入挖掘各类数据,提升自动化风险监控水平。稳步推动金融行业的数字化转型,加强智能化的科技监管能力,防范化解金融风险,确保金融市场的稳健运行和健康发展。数据架构应能够支持多源异构数据的采集、存储和整合,并满足高并发和大数据量处理的需求;数据治理方案应能够保障数据的一致性、准确性、完整性和安全性,并对数据治理的效果进行评估和持续改进。
六、强化期货市场服务实体经济能力与风险防控能力
在确保市场合规与风险有效管理基础上,探索应用大数据、区块链、人工智能、物联网等前沿科技,整合宏观经济、行业动态、供应链信息、政策导向、商品价格指数及市场情绪等多源异构数据,合理促进期现货市场数据交融,丰富外部数据应用场景,解决重点风险领域监管难题,优化期货合约设计、风险管理工具及交易监管机制。
赛道六:数据要素×科技创新领域赛题指南
一、鼓励科学数据汇聚共享
围绕科学数据开放共享机制,推动海量多源科学数据治理,数据安全与隐私保护等重点场景,促进重大科技基础设施、重大科技项目等产生的各类科学数据有效汇聚、高效治理与互联互通,打造跨领域流通的科学数据协同服务网络,发展综合型、智能化、交互式等新型科学数据发现模式,推动科学数据有序开放共享和融合利用。
二、推动科技领域人工智能大模型开发
围绕科学数据的质量和准确性,科学数据的标注和分类,科技领域大模型的预训练、微调与推理应用等重点问题,深入挖掘各类科学数据和科技文献,通过细粒度知识抽取和多来源知识融合,构建科学知识资源底座,建设高质量语料库和基础科学数据集,支持开展人工智能大模型开发和训练。
三、科学数据助力科学研究和技术创新
围绕不同领域科学数据的融合利用,科学问题与人工智能等技术的融合,科学数据成果赋能技术创新和产业发展等重点场景,对科学数据融合应用、深入挖掘,提供高质量科学数据资源与知识服务,利用人工智能大模型等新技术,助力探索未知领域,驱动科学创新发现。聚焦生物育种、新材料创制、药物研发等领域,以数智融合加速技术创新和产业升级。
四、科学数据加速科研新范式变革
围绕AI for Science在不同学科领域的研究与落地,充分依托各类数据库与知识库,利用人工智能、大数据和物联网等技术,推进跨学科、跨领域协同创新,以数据驱动发现新规律、创造新知识、发明新方法,推动科学研究方法的不断进步和发展,加速科学研究范式变革与新质生产力发展。
赛道七:数据要素×文化旅游领域赛题指南
一、文化资源数字化与开放共享
推进文化资源数字化采集,整合汇聚文物、古籍、美术、地方戏曲剧种、非物质文化遗产等文化数据资源,形成专题数据库或高质量数据集,实现公共文化数据的开放共享与跨主体流动,丰富公共文化数字内容供给。
二、文化和旅游数据要素化探索
对文化和旅游数据的确权、评估和交易流通等环节进行探索,开展文化数据资产交易实践,支持文化创意、旅游、展览等领域加强数据开发利用。拓展数字技术在文化创意产业应用,提高文化资源创新效能,发展文化创意产业及其衍生业态,创新文化数据资源开发利用模式。
三、智慧旅游创新发展
支持旅游经营主体共享气象、交通等数据,在合法合规前提下构建客群画像、城市画像等,优化旅游配套服务、一站式出行服务;通过公共数据开放共享、涉旅企业数据有序流通等形式,实现文化和旅游场所共享公安、交通、气象、证照等数据,支撑“免证”购票、集聚人群监测预警、应急救援等,提升旅游服务水平和治理能力。
四、大模型与文化和旅游融合应用
利用文化和旅游领域特色数据资源,打造文化和旅游大模型,为文化内容生产创作提供智能化解决方案,探索提供行程规划、智能导览等文化和旅游创新服务。
五、文物数字化保护
运用前沿技术,实现对文物进行全方位数字化保护与复原,借助保护修复、安全监管、文物流通等多维度数据,形成“文物画像”,让文物“活起来”。利用数字3D、全息投影等技术提升文物展示与讲解的游客体验。
六、文物数据应用机制与技术
研发一套文物数据确权的技术解决方案,包括标准化确权模型和适用于文物保护机构的数字化工具。设计一个智能授权管理平台,包括智能合约模板、数据访问权限管理模块和授权记录追踪模块等。建立一个基于区块链或可信计算技术的数据流通平台,实现透明、安全、高效的数据共享。
七、文物数据资源应用场景展示研究
构建多维度的文物结构化数据,运用知识图谱、多模态大模型、算法推荐等,完成从文物数据采集到科研、教育、游戏、动漫、文创设计等的多场景应用。同时,形成高精度、多模态、虚实融合的历史空间时序重建与人机交互解决方案,实现新型文物展示空间等创新成果的产业化应用。
八、历史文化街区和历史建筑数字化保护展示
应用互联网、物联网、大数据、人工智能等技术,提升历史文化街区和历史建筑信息集成、日常巡查和社会监督水平。创新应用知识图谱、虚拟现实、数字孪生等信息技术,丰富历史文化街区和历史建筑展示利用场景。优化实体展示空间,提升观众的实地参观体验,让受众在近距离接触历史文化遗产中增强文化认同。
赛道八:数据要素×医疗健康领域赛题指南
一、医疗健康数据跨机构数据协同应用
不同机构间对医疗健康数据的共享应用需求较迫切,通过建设可信数据空间,构建数据合规匿名化、数据“可用不可见”的流通使用新模式和可信流通体系。
二、提升医疗服务便捷性
医疗服务的复杂性、服务流程的多样性、服务对象的广泛性、医疗数据的敏感性,机构间存在信息壁垒,推动优化医疗资源配置,实现跨机构数据共享,提供便捷、高效的医疗服务,切实提高服务效率和质量。
三、强化医疗大数据创新应用
完善健康医疗数据资源体系,深化在行业治理、临床科研、公共卫生、智能医疗设备等领域的创新应用。建设多模态语料库和高质量医学数据集,为医药产品研发或临床知识发现提供早期研究基础,形成一批具有示范效应的新模式、新业态。
四、规范医务人员依法执业
聚焦医务人员使用智能系统辅助规范医疗执业行为的场景,利用信息技术将医疗服务相关法律法规规定嵌入医疗服务流程,有效普及医疗执业相关法律法规,提供精准的医疗执业法律风险预警和决策建议,加强医疗执业行为的合规性审查,优化诊疗过程,保障依法执业。
五、加强中医药数据特色应用
盘活名老中医临床诊疗全流程数据,推动名老中医经验传承创新能力提升。加强中药全产业链数据协同利用,建立完善中药质量溯源体系,提升中药生产质效。数字化赋能中医药文化传播,创新中医药文化传播途径。推动人工智能大模型中医药全领域多场景应用。
赛道九:数据要素×医疗保障领域赛题指南
一、提升医保数据赋能管理水平
聚焦数据驱动下的医保管理服务能力升级。完善医保运行管理机制,科学合理制定预算,加强运行监测与风险预警。强化医保服务协议管理,建立基于信用评价的协议管理机制。加强医保管理服务,分析、运用医保数据,促进医保从“支付”向“赋能”转型。
二、提升医保便民利企服务水平
持续提升医保便民利企服务水平。加快推进医保钱包、移动支付、追溯码采集应用等推广应用,有效减轻药品流通和零售企业在追溯信息采集和上传的负担;加快推进“云药房”建设应用,满足群众足不出户使用医保购药的需求,拓展药品流通和零售企业市场;加强云影像共享比对应用,让影像数据“多跑腿”,群众“少跑路”。有序释放医保数据价值,为群众构建高效、精准的优质医保便民服务,为企业缓解成本压力,注入强劲的发展动力。
三、推动医保数据赋能三医协同
探索完善医保基金与医疗机构的结算机制,压缩结算周期,减轻医疗机构资金周转压力;探索医保基金与药品、耗材生产企业直接结算机制,优化供应链资金流转,降低企业运营成本;探索与商业保险机构同步结算机制,推动“医保+商保”清分结算中心建设,逐步完善“双平台一通道”模式,推动多层次医疗保障体系协同发展。
四、推动医保数据赋能社会经济发展
充分发挥数据要素的乘数效应,全面赋能经济社会发展。探索融合其他领域数据,借助大数据分析、人工智能、机器学习等前沿技术手段,构建数据合规应用模式,建立健全数据安全与隐私保护机制,确保数据在合法、安全的前提下高效流通与使用,打造开放、协同、可持续的医保数据创新应用生态。
五、提升医保数据赋能改革水平
持续赋能医疗保障事业高质量发展,以数据驱动为核心,构筑共建共治共享的改革新格局。充分利用医保信息化建设和医保领域各项工作的新成效,围绕支付方式改革、长期护理保险试点、药品集采以及地方医保政策优化等重点领域,加大对医保数据的深度挖掘、精准分析与创新应用,提高医保决策的科学性和精准性,提升群众的获得感、幸福感、安全感,充分发挥数据在医保改革中的关键作用,助力构建更加公平、高效、可持续的医疗保障体系。
赛道十:数据要素×应急管理领域赛题指南
一、提升安全生产监管能力
围绕矿山、危险化学品、烟花爆竹、重点工贸等高危行业安全生产监管需求,探索利用人工智能大模型提升企业违法违规行为精准监管和城市火灾智能监测能力。体现数据要素在安全生产责任保险评估模型构建和新险种开发方面的重要作用,以数据要素价值化提高安全生产风险评估的精准化和科学化。
二、提升自然灾害监测评估能力
整合利用铁塔、电力、气象等公共数据,研发自然灾害灾情监测评估模型,赋能自然灾害灾情监测、预警、研判、评估,提升灾害风险管理数据分析、仿真与建模水平。开展地震活动、地壳形变、地下流体等监测数据的融合分析,提升地震预测预警水平。
三、提升应急管理智能化水平
利用应急管理领域数据资源,建设面向监测预警、监管执法、抢险救援等典型应用场景的高质量语料库和数据集,拓展大模型在风险隐患识别研判、辅助指挥调度处置、执法检查等场景的应用。
赛道十一:数据要素×气象服务领域赛题指南
一、提高气象防灾减灾能力
加强气象数据与自然资源、交通运输、农业农村、住建、水利等数据融合利用,开展精细化气象灾害风险预报预警。面向水电气热交通等城市建设和安全运行不同场景,强化气象影响预报和风险预警,增强城市韧性。深化气象数据与城市规划、重大工程等建设数据融合应用,降低不利气象条件对规划和工程的影响。
二、强化气象赋能增益作用
加强气象数据与低空飞行通信、导航、监测等数据融合利用,探索利用5G-A基站、智能汽车加载的激光雷达、视频等设备,开发气象数据收集新技术,打造数字化气象服务产品。推动气象数据在风能、太阳能等企业选址布局、设备运维、能源调度等深度应用,实现新能源企业降本增效。融入冰雪经济、银发经济,与经营主体联合打造旅游、健康等气象服务新业态。打造高质量气象语料库和数据集等,支撑人工智能大模型开发和训练,创新气象数据产品及服务。探索建立可信数据空间,畅通气象数据融合利用、授权运营、高效流通、收益分配等关键环节,强化气象数据跨部门跨市场安全监管。
三、提升应对气候变化能力
强化气象数据与经济社会、生态环境、自然资源、农业农村等数据融合应用,打造气候变化风险识别、风险评估、风险预警风险转移等智能决策模式。聚焦农业、能源、交通、电力、旅游等领域气候风险防范需求,创新各类天气指数保险产品及天气衍生品,推动其落地应用于保险、期货等金融行业。研发气候投融资金融工具,提高经济实体和金融体系对气候变化的适应能力和韧性。
赛道十二:数据要素×城市治理领域赛题指南
一、发展智能安居的数字住房
围绕住房全生命周期管理,统筹推进住房领域系统融合、数据联通,促进集分析研判、监管预警和政务服务为一体的综合应用,大力提升住房领域智慧监管、智能安居水平。
二、打造智联协同的数字工程
围绕建筑工业化、数字化、智能化,推行工程建设项目全生命周期数字化管理,推进施工质量安全监管、工程质量检测数字化转型,实现智慧监管。深化应用自主可控建筑信息模型(BIM)技术,提升建筑设计、施工、运营维护协同水平,推动智能建造与建筑工业化协同发展。打造全产业链融合一体的智能建造产业体系,大力发展数字设计、智能生产和智能施工,促进建筑业高质量发展。
三、建设智慧韧性的数字城市
围绕实施城市更新行动,打造宜居、韧性、智慧城市,统筹规划、建设、治理三大环节,加大新型城市基础设施建设力度,实施城市基础设施智能化建设行动,加快城市基础设施生命线安全工程建设,推动城市运行管理“一网统管”推进城市运行智慧化、韧性化。
四、构建智管宜居的数字村镇
深入实施数字乡村建设行动,按照房、村、镇三个层面,整合现有信息数据,统筹推进信息化建设和数字化应用,构建“数字农房”“数字村庄”“数字小城镇”,助力建设宜居宜业美丽村镇。
五、推动基于人工智能大模型的施工安全管理
基于北斗、BIM、倾斜摄影、机器人、边缘计算等技术提升施工安全监管效率。运用人工智能大模型,实现施工方案的自动智能编写与合规性审查。通过机器视觉等技术实现质量和安全风险的智能识别。探索具身智能在安全风险识别和预测方面的应用。利用大模型推理能力的优势,拓展在数据挖掘方面的应用,保障工程质量和施工安全。
六、发展数智融合的公共服务
在城市医疗、教育、养老、文旅等公共服务领域开展数智融合实践,打通公共数据与社会数据(如企业数据、互联网平台数据等)之间的数据堵点,推动三医协同、医养融合、文体旅融合等多维度数据融通,提升公共服务便捷化和精准化水平。基于数据融合、业务协同等模式,打造智慧社区、智慧邻里、数字家庭、AI管家等新场景,切实满足人民群众对高质量公共服务的需求,体现数据要素对公共服务的赋能作用,及其产生的经济和社会效益。
七、推动城市管理数智升级
综合利用城市时空基础、资源调查、规划管控、工程建设项目、物联网感知等数据,推进城市生命线数字化升级,打造城市数字孪生系统,以数据融合助力城市安全运行,推动城市管理降本增效。推动城市人、地、事、物、情、组织等多维度数据融通,推进“城市码”应用创新。
八、深化城市产城融合发展
促进新型产城融合发展,推动智慧建筑、园区招商、物业服务等多元数据融通利用,推进城市产业空间数字更新。推动数据在智慧商圈、智慧文体场馆、智慧公园等数实融合场景的应用,激发产城融合服务能级与数字活力。开展城市实体化数据要素场景创新中心建设,打造新技术新场景首试首用体验场。
九、夯实城市数据底座支撑
统筹建设城市感知与传输设施,全面提升城市存储与计算设施,加快建设城市数据流通设施,为城市数据“采存算管用”提供安全高效的基础设施能力支持。基于城市数据底座,开展公共数据授权运营、数据融通利用、城市数据空间运营等创新实践。完善城市智能中枢体系建设,依托海量城市数据资源、大模型等,构建城市运行数字体征指标体系、智能分析研判平台、多级联动指挥平台,形成城市态势全面感知、趋势智能研判、协同高效处置、平急快速切换能力。
十、强化区域数字化协同发展
围绕企业经营主体注册登记、异地就医结算、养老保险互转等服务事项开展跨城通办中存在的难点、痛点问题,发挥数据要素的融合赋能作用,以数据流畅通跨城治理藩篱,体现跨城治理新技术、新产品、新服务、新应用及新商业模式,实现社会效益的最大化。
十一、提升城市管理协同化水平
提高城市管理数据共享与融通应用实效,推动城市人、地、事、物、情、组织等多维度数据融通,在公共卫生、交通管理、公共安全、生态环境、基层治理、体育赛事等领域场景投入应用,基于数据融通、业务协同等实现具体领域或城市运行管理的态势实时感知、风险智能研判、及时协同处置,优化城市管理方式。
十二、提高城市发展决策科学性
综合利用城市时空基础、资源调查、规划管控、工程建设项目、物联网感知等数据,开展综合分析与研判,助力城市体检、规划、建设、管理、服务等策略精细化、智能化,为城市发展关键事项决策提供基于数据的科学支撑。
十三、提高人社公共服务普惠性
体现数据要素在深入推动就业、社保、人事人才、劳动关系等公共服务实现便捷化、普惠化和智能化过程中的放大、叠加、倍增作用,切实满足人民群众对高质量人社公共服务的迫切需求,体现基于数据要素的人社公共服务新应用、新产品、新模式,及其创造出的显著的经济与社会效益。
赛道十三:数据要素×绿色低碳领域赛题指南
一、优化生态环境治理服务
面向气象和水文耦合预报、受灾分析、河湖岸线监测、重污染天气应对、城市水环境精细化管理、环境污染责任保险、环境质量监测与评估、污染源解析与追踪、环境风险预警与应急、环境治理工程智慧应用、环境综合决策分析等领域需求,通过对生态环境及气象、水利、交通、电力等相关领域数据资源的融合创新应用,支撑生态环境精准化智慧化治理服务。
二、促进用能效率提升
强化工业生产过程中订单、排产、用电等制造、能源数据的融合创新应用,打造能耗预测、多能互补、梯度定价等创新场景,支撑生产用能效率提升。
三、促进资源循环利用
强化对固体废物收集、转移、利用、处置等各环节数据资源的融合创新应用,依托数字技术实现生产端智能化升级、流通环节精准管控、智能回收终端、智能分选系统、再生工艺优化,提升产废、运输、资源化利用各环节效率,促进固废、危废资源化利用。
四、促进生产减排降碳
通过对行业或产品碳排放数据监测、统计、核算,依托数字技术实现实时排放感知网络构建、碳足迹动态追踪、能源系统智能优化、智能核算与报告、碳交易辅助决策、重点领域深度脱碳、负碳技术创新应用,创新能源协同、技术协同、政策协同,服务行业、企业、生产过程减排降碳,提升碳排放管理水平。
赛道十四:开放性创新赛道
本赛道不区分特定行业,评价指标将结合项目进行针对性调整。
一、建设高质量垂直行业大模型数据集
充分发挥我国海量数据规模和丰富应用场景优势,引导更多行业领域开放应用场景、共享训练数据、整合建设行业数据集,推动大模型技术在垂直行业的融合应用,利用大模型为细分应用场景提供更加精准、专业的解决方案,进一步释放人工智能赋能作用。
二、其他创新性赛题
本赛题为开放性赛题,与公共数据、企业数据等各类型数据开发利用有关的新技术、新产品、新模式、新场景等均可参与本赛道。
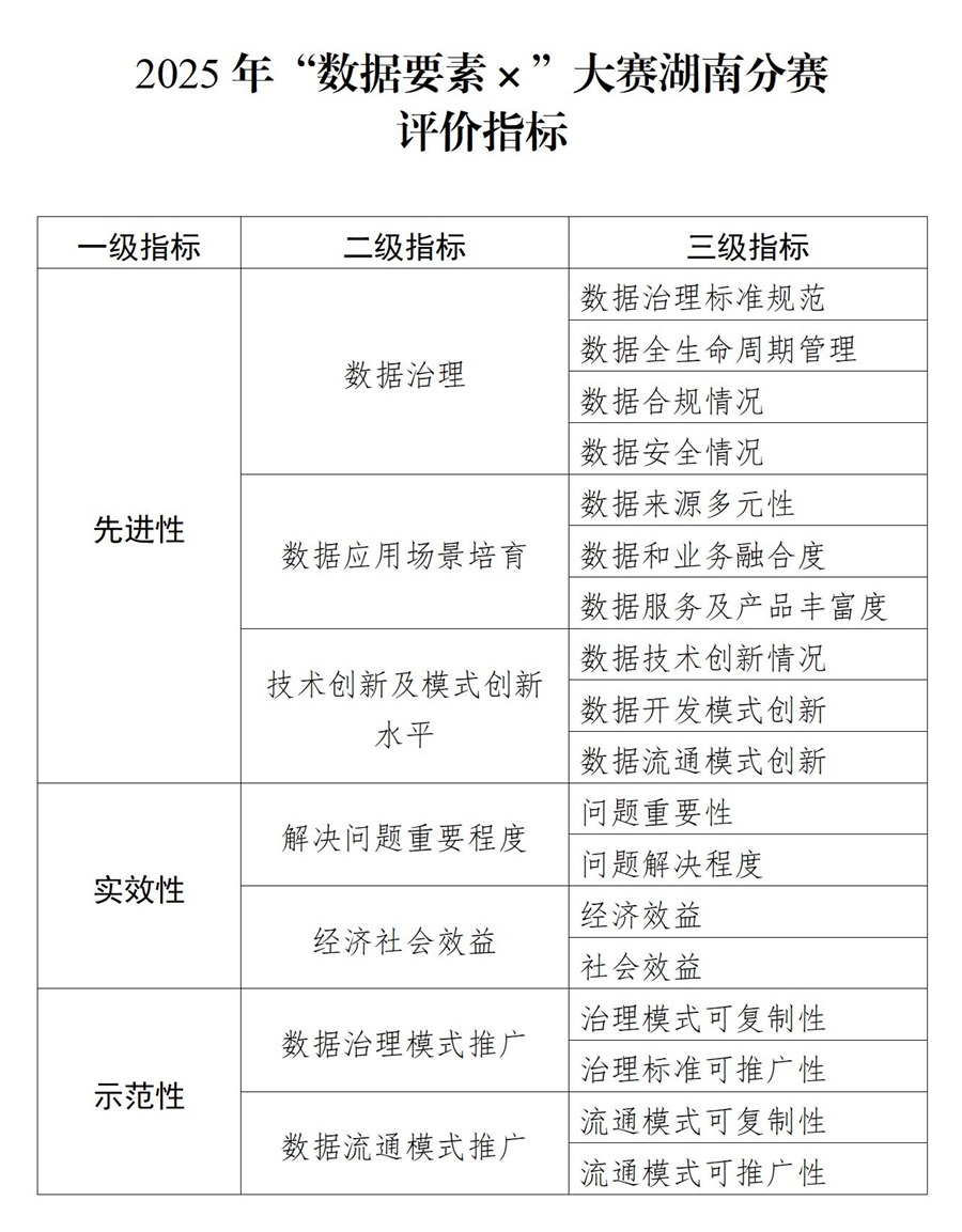
附件2
2025年“数据要素×”大赛湖南分赛评价指标


湘公网安备:43010302000524号

继续访问