湖南省数据局关于印发《关于强化数字政务公共基础能力“总支撑”的工作方案》的通知
湘数据发〔2025〕3号
各市州、县市区人民政府,省直和中央在湘有关单位:
经报省人民政府同意,现将《关于强化数字政务公共基础能力“总支撑”的工作方案》印发给你们,请认真组织实施。
湖南省数据局
2025年3月17日
(此件主动公开)
关于强化数字政务公共基础能力“总支撑”的工作方案
为全面夯实数字政务公共基础能力,进一步强化业务协同、能力复用、数据赋能和安全保障,提升数字政务服务效能,增强企业和群众的获得感,根据2024年数字湖南建设领导小组第一次全体会议精神,对标先进,结合实际,特制定本方案。
一、工作目标
2025年12月31日前,统筹省级政务服务公共平台基础能力建设和保障,满足全省数字政务公共基础能力“总支撑”需求,通过完善统一身份认证、电子证照、电子印章、统一支付、统一用户中心、应用能力开放平台、AI大模型等基础支撑能力,全面支撑全省政务服务业务应用。整合数字政务应用安全服务能力,实现集中监控与管理,提升整体安全防护水平。
二、主要任务
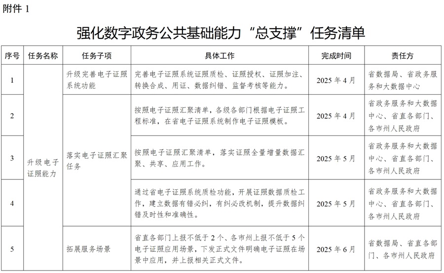
1.升级电子证照应用能力。升级优化电子证照汇聚、质检、授权、用证等功能,提升电子证照全生命周期管理能力。各市州统筹本区域、省直部门统筹本行业证照数据,完成向省电子证照系统的全量汇聚,做好增量数据及时汇聚。未自建电子证照系统的原则上不再新建。省直各部门、各市州进一步拓展电子证照的应用范围。除了政务服务事项办理场景外,允许通过在“湘易办”超级移动端进行亮证等方式来便捷群众企业享受特定场景和领域的服务。
2.升级电子印章应用能力。升级电子印章在线审批、统一授权、统一核验、电子证照加注、兼容互认等功能及信创环境电子印章应用能力,满足电子证照和各类政务服务场景下的电子印章应用。各级各部门应完成本部门的电子印章备案申请(包括公章、行政审批章),电子印章备案率达到100%。探索在财政、自然资源和公共资源交易等领域推进电子印章的互信互认。
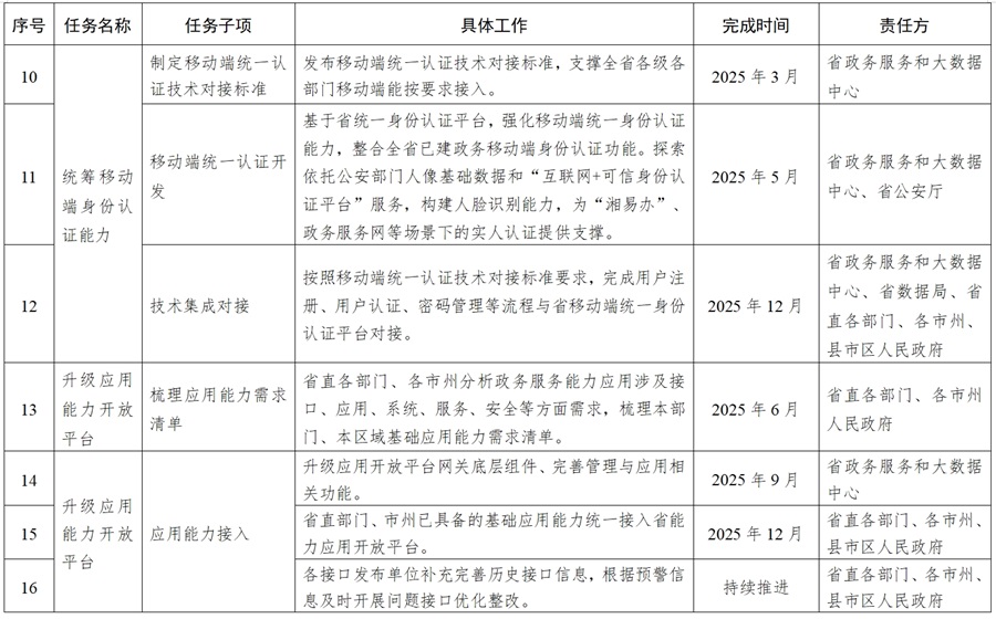
3.统筹移动端身份认证能力。基于省统一身份认证平台,强化移动端统一身份认证能力,整合全省已建政务移动端身份认证功能。各级各部门已建移动端需保留自身用户体系的,按湖南省移动端统一认证技术对接标准要求接入全省身份认证体系。探索依托公安部门人像基础数据和“互联网+可信身份认证平台”服务,构建人脸识别能力,为“湘易办”、政务服务网等场景下的实人认证提供支撑。
4.升级应用能力开放平台。新建异常接口检测预警和管理、健康检查、统计分析、调用记录管理等功能,升级应用开放平台网关底层组件,实现对全省所有应用服务能力的全生命周期管理。各接口发布单位补充完善历史接口信息,根据预警信息及时开展问题接口优化整改。
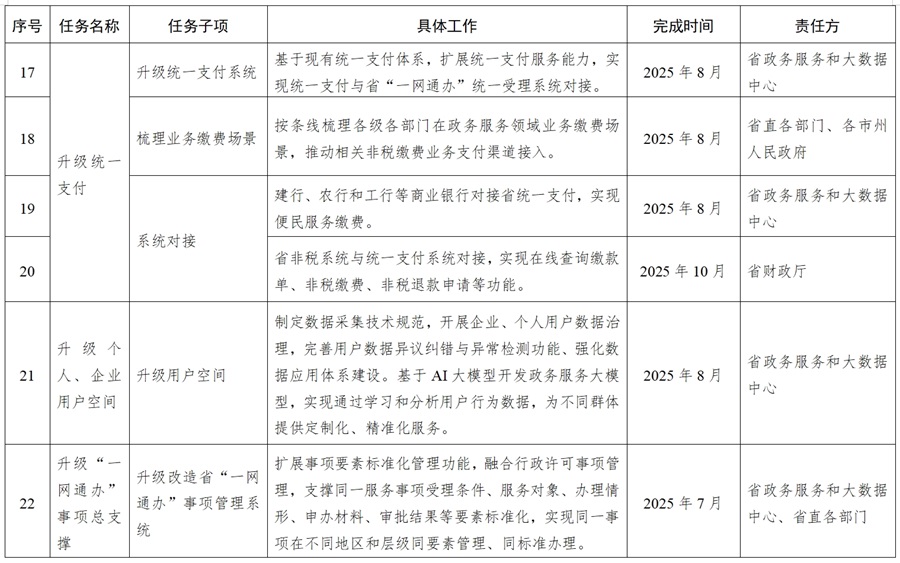
5.升级统一支付。优化升级统一支付平台,推动建行、农行和工行等商业银行、省财政厅非税中台与省统一支付平台完成对接,推动各部门非税缴费等业务支付渠道接入。统一向“湘易办”、省政务服务网提供支付能力,实现在线查询缴款单、非税缴费、非税退款申请等功能,不断丰富便民缴费场景。
6.升级个人、企业用户空间。制定数据采集技术规范,开展企业、个人用户数据治理,完善用户数据异议纠错与异常检测功能、强化数据应用体系建设。基于AI大模型开发政务服务大模型,实现通过学习和分析用户行为数据,为不同群体提供定制化、精准化服务。
7.升级“一网通办”事项总支撑。按照国务院办公厅关于全面实行行政许可事项清单管理工作要求,推动“高效办成一件事”集成办、承诺办、跨域办、免申办,升级完善省“一网通办”事项管理系统统一要素管理功能,融合行政许可事项管理,支撑构建形成全省统筹、分级负责、事项统一、权责清晰的事项清单管理和动态更新体系,实现同一事项在不同地区和层级同要素管理、同标准办理。
8.健全安全服务体系。整合数字政务应用安全服务能力,构建全领域、全周期、一体化的安全态势感知和防护体系;落实安全监测、评估、处置等常态化安全保障工作,形成分工明确、协同推进的工作机制;强化安全责任制度,加强数据安全防护,保障个人信息安全;打造数字政务安全保障专业队伍,筑牢安全屏障。
附件:1.强化数字政务公共基础能力“总支撑”任务清单
2.相关任务清单、标准规范、工作指引文件等材料





附件2
相关任务清单、标准规范、工作指引文件等材料
(下载地址 http://59.231.8.248/ywtb/4/content_98.html)

湘公网安备:43010302000524号

继续访问