中共湖南省委 湖南省人民政府关于印发《湖南省新型城镇化规划(2015—2020)》的通知

索引号:430S00/2015-03011 文号:湘发〔2015〕12号 统一登记号: 公开方式:政府网站 公开范围:全部公开 信息时效期: 签署日期: 登记日期: 所属机构: 所属主题: 发文日期:2015-09-09 公开责任部门:

各市州、县市区委,各市州、县市区人民政府,省直机关各单位: 

  现将《湖南省新型城镇化规划(2015—2020年)》(以下简称《规划》)印发给你们,请认真贯彻执行。 

  《规划》是今后一个时期指导全省城镇化健康发展的宏观性、战略性、基础性规划。各级各部门要从全局出发,统一思想,高度重视,全面把握推进新型城镇化的重大意义、指导思想和目标原则,切实加强对城镇化工作的指导,科学实施《规划》,确保《规划》提出的各项任务落到实处。 

  

                                                                             中共湖南省委     

                                                                             湖南省人民政府    

                                                                             2015年9月9日    

  

湖南省新型城镇化规划(2015—2020年) 

  

  城镇化是人类社会发展的自然历史过程,是现代化的重要标志。湖南地处东部沿海地区和中西部地区过渡带、长江开放经济带和沿海开放经济带结合部,是我国重要的农业大省和人口大省,积极稳妥扎实推进城镇化,有利于全面融入国家区域战略推动省域协调发展,有利于加快产业结构升级推动经济持续健康发展,有利于破除城乡二元体制推动农业农村农民问题解决,有利于维护社会和谐稳定推动社会全面进步,对我省全面建成小康社会,加快推进现代化、奋力谱写中国梦湖南篇章具有重大现实意义和深远历史意义。 

  《湖南省新型城镇化规划(2015—2020年)》以党的十八大、十八届三中、四中全会和中央城镇化工作会议精神为指导,根据《国家新型城镇化规划(2014—2020年)》《中共湖南省委贯彻落实〈中共中央关于全面深化改革若干重大问题的决定〉的实施意见》和《湖南省主体功能区规划》以及湖南省新型城镇化工作会议精神编制。规划期限为2015—2020年,远期展望到2030年。 

  

第一章 走正走实湖南新型城镇化道路 

  

  推进我省城镇化,必须立足省情,准确把握全省经济社会发展新趋势,遵循城镇化发展规律,科学谋划具有时代特征和湖南特色的新型城镇化道路。 

  

第一节 现实基础 

  

  改革开放30多年来,我省城镇化取得明显进展,城市经济快速增长,人居环境持续改善,城镇面貌焕然一新,但一些深层次矛盾和问题也逐步显现,对城镇化健康发展形成巨大挑战。 

  1.主要成就 

  ——城镇化进程不断加快。1978—2013年,全省城镇人口从593.9万增加到3208.8万,城镇化率从11.50%提高到47.96%,年均提高1.04个百分点,其中2000—2013年年均提高1.40个百分点,超过全国平均速度,也高于全省上世纪90年代水平,城镇化进入快速发展阶段。 

  ——城镇布局和规模结构进一步优化。长株潭城市群一体化程度不断增强,洞庭湖、大湘西、湘南地区城镇化加快推进。1978—2013年,全省城市数量从10个发展到29个,建制镇由154个增加到1138个。目前全省有大城市3个、中等城市8个、小城市18个,规模等级相对完备、功能互补的城镇体系基本形成。 

 

 注:按照城区常住人口统计。 

  

    ——城镇综合承载能力不断提升。水、电、气、路、通信等市政设施不断改善,教育、医疗、文化体育、社会保障等公共服务水平进一步提高。制造业和服务业快速发展,开发区、园区等产业就业载体功能不断增强,省内转移就业人口显著增加。 

 

  ——城市可持续发展能力增强。“两型”社会综合配套改革试验扎实推进,建设美丽湖南形成广泛共识,生态文明建设迈出坚实步伐,“十二五”以来,单位地区生产总值能耗和二氧化碳排放分别下降17%和16%,湘江流域水污染治理等重点整治工程初见成效,城乡生态环境质量稳步提高。 

  2.主要问题 

  ——户籍人口城镇化率偏低,农业转移人口市民化进程滞后。在常住人口城镇化率明显低于全国平均水平的情况下,2013年全省户籍人口城镇化率22.26%,比常住人口城镇化率低25.70个百分点,两者差距比2000年扩大了14.95个百分点,特别是2005年以来,户籍人口城镇化率长期停滞不前,约800万人口在城镇居住就业但没有落户。农民工参加企业职工养老保险、职工医疗保险的比例较低,教育、卫生等城镇公共服务未覆盖全体农业转移人口。 

  ——城镇规模小,辐射能力弱。全省11个大中城市中,6个城区人口在60万左右,竞争能力和带动能力不强。71个县城平均人口规模11.8万人,集聚产业和人口的潜力尚未充分发挥。县以下建制镇平均人口规模0.96万人,服务功能有待提升。 

  ——城镇建设方式粗放,特色不突出。2004—2013年,城镇建成区面积增长76%,远高于城镇人口23.40%的增长速度;农村人口减少了560.1万人,农村居民点用地却增加了1184平方公里。城市平均容积率为0.40,低于全国0.51的平均水平,单位地区生产总值能耗和单位工业增加值用水量分别高于全国平均水平14%和34%。一些城市建设缺乏自然和湖湘文化个性,一些城市景观与所在区域自然地理环境不协调。 

  ——城镇公共服务水平低,“城市病”日渐突出。全省城镇用水普及率、城市燃气普及率、建成区绿地率、人均公园绿地面积和人均道路面积均低于全国平均水平。教育、医疗卫生、文化、社会保障等公共服务体系不健全,大中城市交通堵塞、环境污染、教育医疗资源短缺等“城市病”有所显现。 

  ——体制机制不健全,影响城镇化健康发展。城乡分割的户籍、土地、社保、财税金融以及行政管理制度,制约农业转移人口市民化,阻碍城乡一体化发展。 

  

第二节 发展态势 

  

  我省已进入城镇化率30%—70%的快速发展时期,城镇化空间格局逐步成型,农业转移人口规模快速增长,必须适应内外部环境和条件的深刻变化,推动城镇化进入质量与速度并重、以提升质量为主的转型发展新阶段。 

  3.城镇化发展面临新的机遇 

  党的十八届三中全会作出了全面深化改革的部署,户籍制度、土地管理、财税金融、生态环境等重点领域的改革步伐全面加快,为新型城镇化提供了强大动力。国家深入推进丝绸之路经济带和21世纪海上丝绸之路建设,依托黄金水道打造长江经济带,建设长江中游城市群,特别是提出引导1亿人在中西部地区就近城镇化的战略部署,为湖南充分发挥“一带一部”区位优势,在更大范围内配置生产要素和经济资源,全面提高基础设施水平,更多更好地承接产业转移,扎实推进新型城镇化提供了重要条件。 

  4.城镇化转型要求更加紧迫 

  从外部环境看,我国经济发展进入新常态,增长动力从要素驱动、投资驱动转向创新驱动,增长方式从规模速度型粗放增长转向质量效益型集约增长。从内部环境看,一方面全省适合规模开发的国土空间较少,加之工业化、城镇化发展已挤占大量农业空间和生态空间,91%的土地资源已处于开发利用状态,人地矛盾日益尖锐;另一方面,全省农业转移人口向省外迁移速度开始放慢,在省内城镇就业生活的比例上升,农业转移人口省内城镇化市民化的需求日益加大。内外环境的变化使得主要依靠土地等资源粗放消耗推动城镇快速扩张的做法不可持续,主要依靠向省外迁移解决农村劳动力进城就业的方式不可持续,主要依靠提供低水平基本公共服务压低成本的城镇化模式不可持续,加快转变城镇化发展方式,走新型城镇化道路势在必行。 

  5.城镇化转型条件日益成熟 

  经过改革开放30多年的快速发展,我省经济实力实现了历史性跨越,经济总量达到2.7万亿元左右,为推进新型城镇化奠定了坚实基础。覆盖全省、连接各县市区的高速公路网已基本形成,14个市州中10个已通高铁,快速交通运输网络对新型城镇化的推动作用日益显现,为优化城镇化空间格局提供了有力支撑。“两型”社会建设和洞庭湖生态经济区国家战略规划的实施,带动了全省生态文明建设水平的提升,为促进城市可持续发展创造了有利条件。 

  

第三节 总体要求 

  

  6.指导思想 

  高举中国特色社会主义伟大旗帜,贯彻落实党的十八大、十八届三中、四中全会和习近平总书记系列重要讲话精神,紧紧围绕“四个全面”战略部署,以人的城镇化为核心,以城镇群为主体形态,以改革创新为动力,进一步增强产业和基础设施支撑能力,尊重自然生态格局与民族文化传统,构筑与资源环境承载力相适应的城镇化空间格局,全面提高城镇化质量,走出一条具有时代特征和湖南特点的新型城镇化道路,为全面建成小康社会、加快推进现代化建设、奋力谱写中国梦湖南篇章奠定坚实基础。 

  7.基本原则 

  ——以人为本,公平共享。把有序推进农业转移人口市民化作为推进新型城镇化的首要任务,积极引导农业转移人口落户城镇,稳步推动城镇基本公共服务常住人口全覆盖,不断提高城乡居民生活水平,促进社会公平正义,使全体居民共享城镇化现代化发展成果。 

  ——四化同步,城乡统筹。把工业化、信息化、城镇化、农业现代化协同发展作为推进新型城镇化的重要抓手,推动信息化和工业化深度融合,工业化和城镇化良性互动,城镇化和农业现代化相互协调,促进城乡要素平等交换和公共资源均衡配置,构建新型城乡关系。 

  ——优化布局,集约高效。把城市群和区域性城市组团作为推进新型城镇化的重要载体,以长株潭城市群为核心,以环长株潭城市群为重点,以综合交通运输网络和信息网络为依托,以城市间分工协作为纽带,推进大中小城市和小城镇协调发展。合理控制城市开发边界,优化城市内部空间结构,促进城市紧凑发展,提高国土空间利用效率。 

  ——生态文明,环境优美。把促进城镇生态文明建设作为推进新型城镇化的重要内容,强化环境保护和生态修复,节约集约利用土地、水、能源等资源,切实保护耕地和基本农田,着力推进绿色发展、循环发展、低碳发展,减少对自然的干扰和损害,推动形成绿色低碳的生产生活方式和城市建设管理模式。 

  ——文化传承,特色鲜明。把建设湖南特色人居环境作为推进新型城镇化的重要方向,注重挖掘湖湘文化底蕴和优势,加强对传统文化资源的挖掘、保护和利用,提倡区域差异性和形态多元性,着力建设有历史记忆、地域风貌、文化魅力、民族特点的特色城镇。 

  ——市场主导,政府引导。正确处理市场和政府关系,坚持使市场在资源配置中起决定性作用,切实履行政府制定规划政策、提供公共服务和营造制度环境的重要职责,使城镇化成为市场主导、自然发展的过程,成为政府引导、科学发展的过程。 

  8.主要目标 

  ——城镇化水平和质量稳步提升。到2020年,常住人口城镇化率达到58%左右,缩小与全国平均水平的差距;户籍人口城镇化率达到35%左右,缩小与常住人口城镇化率的差距。城镇基本公共服务实现常住人口全覆盖。 

  ——城镇化空间格局更加优化。“一核两带三组团”的城镇化空间格局基本形成,大中小城市和重点镇服务功能显著增强,城镇人口向东部集聚态势更加明显。到2020年,长株潭城市群迈入国家级城市群行列,三大区域性城市组团和一批中小城市、专业特色重点镇协调发展,城市规模结构更加完善。 

  ——绿色低碳的集约城镇化发展模式基本形成。城镇建设用地过快增长势头得到遏制,土地集约利用水平得到提高,新增城市人口人均建设用地控制在100平米以内,建成区人口密度明显提高。耕地得到严格保护,永久基本农田建设全面加强。节能产品和节能建筑广泛应用,可再生能源消费比例和资源能源利用效率稳步提高,大城市公共交通出行比例显著上升,“两型”社会经济生活模式成为主流。 

  ——城镇综合承载力全面提升。城市经济全面发展,产业结构显著优化,基础设施和公共服务设施不断完善,智能化信息化水平显著提高,自然景观和历史文化遗产得到有效保护,城市建设粗放问题得到遏制,湖湘山水和文化特色在城市建设中进一步彰显。 

  ——城镇化体制机制更加完善。户籍管理、社会保障、城市治理等方面的体制机制改革取得实质性进展;城乡土地管理制度改革取得突破;财税体制、投融资体制、生态文明制度等更加完善,城乡居民有序流动、安居乐业的制度环境初步形成。 

 

   

第二章 扎实推进农业转移人口市民化 

  

  按照尊重意愿、因地制宜、分步推进、分类施策的原则,加快推进户籍制度改革,促进城镇基本公共服务常住人口全覆盖,使全体居民共享城镇化成果。 

  

第一节 实行总体宽松、差别引导的城镇落户政策 

  

  以农业转移人口为重点,以中小城市为主要迁入地,鼓励符合条件的农业人口及其家属进城落户,到2020年努力实现850万农业转移人口和其他常住人口在城镇落户。 

  9.全面有序放开中等以下城市落户限制 

  在城区人口50万以下的小城市和城镇(包括地级市、县级市市区、县人民政府驻地镇和其他建制镇),农业转移人口本人及其共同居住生活的配偶、未婚子女、父母等,可以在当地申请登记常住户口。 

  在城区人口50万—100万的中等城市,合法稳定就业并有合法稳定住所(含租赁),同时按照国家规定在当地参加城镇社会保险的人员,本人及其共同居住生活的配偶、未婚子女、父母等,可以在当地申请登记常住户口。 

  10.合理确定大城市落户条件 

  在城区人口100万—300万的大城市,合法稳定就业达到一定年限并有合法稳定住所(含租赁),同时按照国家规定在当地参加城镇社会保险达到一定年限的人员,本人及其共同居住生活的配偶、未婚子女、父母等,可以在当地申请登记常住户口。 

  城区人口超过300万的大城市,可以对就业、住所条件等提出更高要求,也可结合本地实际,建立积分落户制度。大城市对合法稳定就业年限及参加城镇社会保险年限的要求不得超过3年。 

  11.放宽长株潭三市间的迁移落户条件 

  逐步消除长沙、株洲、湘潭三市间的户籍差异。户籍在长沙、株洲、湘潭三市市辖区范围内的居民,在三市中的任意一市市辖区只要有合法稳定就业和合法稳定住所(含租赁)并参加城镇社会保险,可以申请迁入本人及其共同居住生活的配偶、未婚子女、父母的户口。 

  

第二节 推进农业转移人口享有城镇基本公共服务 

  

  加强对农业转移人口的公共服务供给,按照先存量、后增量的原则加快推进城镇基本公共服务向全体常住人口延伸,促进农业转移人口加快融入城镇,提高农业转移人口在城镇的生活水平和生活质量,有效释放农业转移人口市民化在促公平、扩消费、增投资等方面的积极作用。 

  12.保障随迁子女平等享有受教育权利 

  以流入地政府为主、以公办学校为主,将农民工随迁子女义务教育纳入当地公共教育体系和财政保障范围,保证农民工随迁子女在城镇公办学校接受义务教育的学位供给,并纳入当地普惠性学前教育和免费中等职业教育招生范围,逐步实现随迁子女在流入地参加中考和高考。教育资源缺口较大的城镇要采取政府购买服务等方式,保障农民工随迁子女全部免费接受义务教育。 

  13.稳定和扩大农业转移人口就业创业 

  ——提高公共就业服务普惠水平。完善城乡公共就业服务体系,将有转移就业愿望的农村劳动力纳入公共就业服务范围,在就业、职业技能培训、劳动关系协调、劳动保障监察和调解仲裁、社保登记发放等方面提供“一站式”服务,引导其有序外出到大中城市就业,或就近在小城镇就地转移就业,并逐步在城镇地区稳定下来。加快建设全省统一的人力资源信息平台,促进城乡就业供需信息共享,到2020年形成各市州横向连接、各层级纵向贯通的全省人力资源信息系统。 

  ——将创业政策向农民工延伸。降低创业门槛,落实定向减税和普遍性降费等支持政策,加大财政支持力度,强化金融服务,完善创业投资引导和创业培训服务,支持返乡农民工在城镇创业。 

  ——加强农民工职业技能培训。实施农民工职业技能提升计划,以初高中毕业生、退伍军人等农村新生劳动力为重点,面向产业发展和用人单位需求,对城乡各类有就业需求和培训愿望的劳动者开展就业创业培训,规划期内平均每个农民工至少得到一次免费的职业技能培训。落实政府职业培训资金补贴政策。鼓励农民工取得职业资格证书和专项职业技能证书,并按规定给予职业技能鉴定补贴。 

  

   14.扩大社会保障覆盖面 

  推进城镇职工基本养老保险全面覆盖农民工、城镇居民基本养老保险全面覆盖农民工随迁家属,促进城乡居民基本养老保险市州间无缝接续、顺畅转移,不断提高保障水平,缩小与城镇职工养老保险的差距。完善城镇职工基本医疗保险、城镇居民基本医疗保险、新型农村合作医疗保险之间的衔接机制,推动统筹区域外医保定点机构认定和异地就医即时结算。提高农民工参加城镇职工失业保险比例,继续扩大高风险行业、小微企业工伤保险覆盖面。 

  15.改善基本医疗卫生条件 

  将农业转移人口及其随迁家属纳入社区卫生服务体系,免费提供健康教育、妇幼保健、预防接种、传染病防控、职业病防治、优生优育等公共医疗卫生服务,强化农业转移人口聚居地的疾病监测、疫情处置和突发公共卫生事件应对能力。按照与户籍人口同等待遇原则,将农业转移人口及其随迁家属纳入职业病和大病医疗救助范围。鼓励农民工参加城镇职工基本医疗保险,允许灵活就业农民工参加当地城镇居民基本医疗保险。 

  16.拓宽住房保障渠道 

  实施“两房两棚”工程,加大城镇保障房供给和租赁补贴力度,进一步规范建设、分配、运营和管理,让更多符合条件的农业转移人口住有所居。以公共租赁住房为主,支持农民工较多的开发区、产业园区集中建设宿舍型或单元型小户型的农民工公寓,支持农民工数量较多的企业在符合规定标准的用地范围内建设农民工集体宿舍,逐步解决产业园区内稳定就业人员的住房保障问题。将稳定就业的农民工纳入住房公积金制度覆盖范围。 

  

第三节 建立健全农业转移人口市民化推进机制 

  

  强化各级政府责任,充分调动社会力量,构建政府主导、成本共担、协同推进的农业转移人口市民化机制。 

  17.建立市民化成本分担机制 

  政府承担农业转移人口市民化在义务教育、就业服务、基本养老、基本医疗卫生、保障性住房以及市政设施建设等方面的公共成本。各级政府根据基本公共服务的事权划分,承担相应的财政支出责任。企业落实农民工与城镇职工同工同酚制度,加大职工技能培训投入,依法为农民工缴纳职工养老、医疗、工伤、失业、生育等社会保险费用。农民工积极参加城镇社会保险、职业教育和技能培训等,并按照规定承担相关费用,提升融入城市社会的能力。 

  18.完善农业转移人口社会参与机制 

  推进农民工融入企事业、子女融入学校、家庭融入社区、群体融入社会,建设包容性城市。提高各级党代表、人大代表、政协委员中农业转移人口代表和委员的比例,积极引导符合条件的农业转移人口参加党团组织、工会、志愿者组织及其他社会组织,有序参政议政和参与城镇社会管理。鼓励农业转移人口参与社区公共活动、建设和管理,加强对农业转移人口及其随迁家属的人文关怀,丰富精神文化生活,增强责任感、认同感和归属感。 

  19.建立农业转移人口市民化激励机制 

  ——实施财政转移支付和新增建设用地规模与农业转移人口市民化挂钩机制。以各城镇吸纳农业转移人口落户数量作为新增建设用地指标分配的重要参数,鼓励城镇吸纳农业转移人口落户。在分配相关转移支付资金时,充分考虑各地承担的农业转移人口市民化在义务教育、就业服务、基本养老、基本医疗卫生、保障性住房建设以及市政设施建设等方面的公共成本。 

  ——探索农业转移人口“三权”有效实现与进城落户的联动机制。全面实施不动产统一登记,加快完成集体建设用地、宅基地使用权等各类不动产确权登记颁证工作。加快完善多种形式的农民承包土地经营权流转市场,健全县、乡、村三级服务和管理网络,加强流转管理和服务。按照中央统一部署,探索进城落户农民宅基地自愿有偿退出和再开发利用机制,提高进城农民定居城镇能力。探索建立农村集体经营性建设用地入市制度,建立兼顾国家、集体、个人的土地增值收益分配机制,合理提高个人收益。探索农业转移人口集体收益分配权的有效实现形式。 

  

第三章 优化城镇化布局和形态 

  

  顺应省域空间结构发展演进趋势,统筹谋划、合理布局,构建以长株潭城市群为核心引领,以三大区域性城市组团为依托、东部集聚带和西部山水文化带差异化发展、大中小城市和小城镇协调推进的城镇化新格局。 

  

第一节 建设长株潭国家级城市群 

  

  以世界眼光谋划长株潭城市群发展,把长株潭城市群建设放在构建全省新型城镇化格局的首要位置,加快建设成为人口规模大、技术水平高、服务功能强、基础设施发达的城市群,进入国家级城市群行列。 

  20.推进长株潭城市群扩容提质 

  扩大中心城市空间容量,支持湘江新区构建高端产业体系,建设成为产城融合、城乡一体的新型城镇化示范区,加快推进长沙临空高铁经济区、株洲东部新城和云龙新城、湘潭雨湖新城和九华新城等建设。支持长沙、株洲、湘潭根据城市发展需要,逐步将周边市县调整为市辖区。促进中心城区基础设施和公共服务向周边城镇延伸,提高周边城镇的人口承载能力。加快建设长株潭国家自主创新示范区,吸引高端要素向长株潭城市群集聚,提升研发创新水平,建设全国重要的先进制造业和高技术产业中心。以长沙为核心打造“一带一路”内陆开放型经济高地,全面提升开放型经济水平。加快长株潭城市群经济结构调整升级,推进株洲、湘潭老工业基地调整改造,全面提升城市群综合竞争力。 

  21.提升长株潭城市群高端服务功能 

  以生产性服务业为重点,完善要素市场体系,着力强化科技研发、金融服务、商务管理、信息服务、文化创意等高端服务功能,构筑全省及长江中游地区经济活动组织和资源配置中枢,建设全国重要创新创意基地。充分利用长株潭城市群密集的科技研发智力资源,鼓励产学研对接融合,提升对全省经济的科技引领和支撑能力。鼓励境内外金融机构在长株潭城市群设立区域总部和专业机构,整合区域金融资源,创新金融产品,打造区域性金融中心。吸引企业总部集聚,深化商事制度改革,改善营商环境,建设商务管理运营中心。以长沙为中心,建设全省重要的信息生成发布处理应用中心和影视文化产品制作交易中心。 

  22.构建发达的现代化基础设施体系 

  加快空港、高铁和城际轨道交通系统建设,高标准建设现代化综合交通体系,形成服务全省、畅达国内外的长株潭组合型综合交通枢纽。满足多中心、网络化的空间发展要求,加快长株潭三市城际铁路、城际快速通道和城市轨道交通互联互通,建设长株潭城际、轻轨、地铁、高铁一张网。推动长株潭三市公交一体化发展。完善电网建设,提升电网承接各类型电源接入能力和抗灾减灾能力,率先推进城市电网智能化,构建有效覆盖和安全运行的电网系统。实施智慧城市群工程,加快宽带网络演进升级,完善基础信息资源库及应用平台建设。加强通讯干线、运输管道、电力输送网和给排水管网体系等建设,形成对城市群保障有力的现代化基础设施系统。 

  23.培育环长株潭城市群 

  按照核心引领、轴向辐射、极点联动的总体思路,积极推进长株潭城市群带动周边5市,全面融入长江中游城市群,努力打造全国两型社会示范区、“四化”同步发展先行区、现代化生态型城市群。坚持一体规划、突出两型、统筹协调、适度超前,全面推进环长株潭地区交通、能源、水利、环保、信息等基础设施对接,建成功能完善、互通互联、科学合理、运营高效的环长株潭城市群基础设施体系。发挥长株潭产业、人才、科技和基础设施服务优势,积极推动与周边5市的战略合作,以产业对接、合作、转移为重点,构筑跨区域产业链,打造各具特色、梯次布局、协调发展的产业集群。以共建人才、技术等要素市场为重点,消除行政性垄断和市场壁垒,构筑一体化市场体系,促进生产要素的有序自由流动和资源高效配置。 

  

第二节 引导形成两大城镇化特色发展带 

  

  按照因地制宜、彰显特色、差异发展、分类指导的要求,构筑东部集聚发展带和西部生态文化带,扎实推进空间利用高效集约、湖湘山水文化特色彰显的新型城镇化。 

  24.提升东部集聚发展带 

  重点依托岳郴综合运输通道,发挥岳阳、长沙、株洲、湘潭、衡阳、郴州等市区位优势明显、基础设施完备的有利条件,建设城镇和人口密集、产业功能强大、现代基础设施发达的东部集聚发展带。引导和支持沿线中心城市结合产业园多布局,科学规划新城新区,拓展城市发展空间,提高综合承载能力,推动全省城镇化人口向东部集聚。着力增强湘江新区产业支撑能力,完善公共服务功能,促进产城融合发展,吸纳更多城镇人口。发挥岳阳通江达海优势,建设城陵矶临港产业新区,对接融入长江经济带。支持规划建设衡阳西南云大都市圈、郴州大十字城镇群、永州冷零祁城镇带,适度扩大中心城市规模。依托湘南承接产业转移示范区、衡阳服务业综合配套改革试点和郴州综合性高技术产业基地等国家级试点示范工程建设,全面提升产业发展水平。建设内陆开放口岸和“无水港”,深化与粤港澳、长三角等地对接融合,打造承接沿海地区产业转移支撑带。 

  25.建设西部生态文化带 

  重点依托张怀综合运输通道,以张家界、湘西自治州、怀化3市州及邵阳、娄底西部地区为主体,立足世界级山水文化资源和文化生态区域,构建绿色宜居、文化传承的新型城镇化特色发展带。实施“外迁内聚”战略,鼓励农村富余劳动力外出就业创业,减轻湘西地区人口压力,引导人口和产业向中心城市适度集聚,优化农村居民点布局,建设规模适度、布局合理、设施完善的特色城镇。按照生态优先、彰显特色、有限开发的总体要求,保护好青山绿水,尊重自然山水脉络、历史传统和民族文化,适度发展文化旅游、现代中成药、农产品加工、生态农业等符合当地区域功能定位的特色产业,提高就业容纳能力。 

  

第三节 发展三大区域性城市组团 

  

  按照区域协调、战略协同、产业协作的总体要求,立足板块特色和主体功能定位,发挥区域中心城市辐射带动功能,推动洞庭湖、湘南、大湘西城市组团发展。 

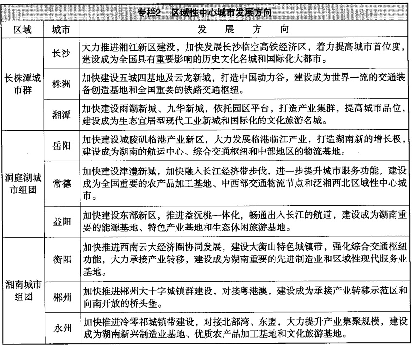
  26.借力长江经济带发展洞庭湖城市组团 

  洞庭湖城市组团,包括岳阳、常德、益阳等3市。以推进洞庭湖生态经济区建设为抓手,加快洞庭湖沿岸港口和支线航道建设,畅通与长江黄金水道的联系,构建多式联运综合交通枢纽。抓住长三角产业转移契机,强化产业协作和配套能力,建设长江中游地区重要产业基地。拉大城市框架,增强城市服务功能,将岳阳、常德、益阳建设成为长江中游地区重要的中心城市。依托洞庭湖山水独特风光,利用滨水资源优势,营造具有洞庭山水特色和湖湘人文特质的城镇风貌,建设现代滨水城市,加快形成滨湖型城市组团。 

  27.依托向南开放发展湘南城市组团 

  湘南城市组团,包括衡阳、郴州、永州等3市。抓住沿海地区产业升级转移机遇,构筑基础设施衔接、产业配套互补的分工协作体系,以湘南承接产业转移示范区和湘粤(港澳)合作开发试验区为重点,建设面向珠三角和北部湾地区的承接产业转移基地、绿色农产品供应基地和物流中转基地,把湘南城市组团建成湖南向南开放高地。用足用好保税区政策优势,加快衡阳、郴州陆路综合口岸和湛江港永州无水港建设,推广内陆无水港发展模式,支持综合保税区加快发展,带动省内其他城市通过铁海联运,尽快实现与沿海口岸之间“属地申报、口岸验放”通关。依托山地丘陵地形条件,充分利用岭、林、田、湖、泉等自然地理要素,建设宜居宜业城市,彰显城市组团的特色。 

  28.彰显山水文化特色发展大湘西城市组团 

  大湘西城市组团,包括张家界、吉首、怀化、邵阳、娄底等5市。以武陵山经济协作区建设和新一轮扶贫开发为契机,以城市做美、功能做优为方向,充分利用已有发展基础,立足丰富的文化、旅游、生态等资源优势,因地制宜发展特色产业,建设宜居城市,合力打造生态环境优美、民族风情浓郁、文化旅游繁荣、人居环境良好的现代旅游城市组团。支持怀化、娄底、邵阳发挥交通优势,建设成为综合交通枢纽和商贸物流中心,支持吉首建设成为武陵山区商贸集散中心和生态旅游城市,推进张家界依托世界自然遗产建成国际精品旅游城市,加快形成产业特色明显、城市协同发展的城市组团。 

  图1 湖南省城镇化空间格局示意图(略) 

  

第四节 促进各类城镇协调发展 

  

  培育经济中心,壮大区域性中心城市,充分发挥县(市)就地就近吸纳农村剩余劳动力的重要作用,大力支持县级市和县城发展,有重点地发展小城镇,构建结构合理、布局协调、功能互补的新型城镇体系。 

  29.做强做优区域中心城市 

  发挥中心城市支撑城镇化格局的重要支点作用,以完善服务功能、改善人居环境为重点,大力培育经济中心,加快把长沙、株洲、湘潭建设成为具有全国影响力的现代化大都市,支持岳阳、衡阳、常德、邵阳、怀化建设成为省域次中心城市,进一步增强郴州、娄底、益阳、永州、张家界、吉首等城市的经济实力和辐射带动能力。推动中心城区与周边区域的交通、信息网络等连接和产业分工协作,支持有条件的中心城市培育形成联系紧密、一体化发展的都市区。 

   

   30.做大做精县级市和县城 

  科学编制县(市)城乡总体规划,加强与产业发展、土地利用、交通、生态环境保护等规划的衔接。实施县级市和县城提质扩容工程,引导交通市政等基础设施、教育医疗等公共服务资源和产业向县城、县级市布局,提高县域中心城区吸纳人口、集聚产业的综合承载能力和公共服务水平,培育一批中小型现代城市,积极承接中心城市制造业疏解和转移,因地制宜发展特色产业和劳动密集产业,扩大就业空间,建设成为农村人口就近就业和居住的重要载体。到2020年,县(市)城区平均人口规模超过20万人。 

  31.积极发展重点小城镇     

  按照突出重点、彰显特色、引领示范的原则,以多样化、专业化和特色化为方向,培育一批工业强镇、商贸重镇、旅游名镇。重点抓好全国重点镇和全省新型城镇化试点镇建设,进一步落实支持政策,择优开展扩权强镇示范试点,创新投融资模式,完善基础设施,提高公共服务水平,发展成为宜居宜业的现代化小城镇。大中城市周边有条件的重点镇以发展卫星城为目标,加强与城市的统筹规划与功能配套。促进省际边界口子集镇的发展,加快打通省际“断头路”,鼓励建设商贸市场、物资集散中心等符合城镇发展方向的项目,加强特色民居改造,增强竞争力和影响力。 

 

 注:1.到2020年,预计澧县、津市将合并为澧州市,攸县、道县将进   

        行行政区划调整,改名为攸州市、道州市。 

      2.预计长沙县、株洲县、新邵县、中方县到2020年将改县设区。 

  

      图2  湖南省城镇规模结构预测示意图(略) 

  

第五节 强化综合交通网络支撑 

  

  以综合运输通道和综合交通枢纽建设为重点,促进多种运输方式协同发展,全面提升各级城镇的通达性,支撑和引导全省新型城镇化格局加快形成。 

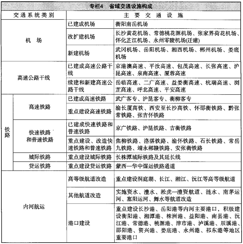
  32.完善综合交通运输通道 

  充分发挥综合交通运输通道对城镇化格局的支撑和引导作用,着力构建并完善以铁路、高速公路为骨干,普通公路、水路、民航和管道共同发展,覆盖全省的“六纵六横”综合运输通道,加快形成沟通南北、连接东西、通江达海、便捷联系海内外的综合交通运输体系。到2020年,铁路网基本覆盖所有城区人口20万以上城市,快速铁路覆盖全部城区人口50万以上城市,所有县(市、区)在30分钟内上高速公路,80%以上的县(市、区)能够在1.5小时左右的车程享受到航空服务。 

  33.加快城际快速交通系统建设 

  建设以长株潭为核心,连通衡阳、娄底、岳阳、益阳、常德等城市的放射状城际轨道交通网。完善城际道路运输网络,推进长沙—益阳  常德、长沙—岳阳、株洲—衡阳、湘潭—娄底城际铁路建设,积极推进城际轨道设施建设。到2017年基本建成长株潭城际轨道系统,形成长株潭半小时交通圈。到2020年,基本形成以长沙为中心的覆盖全省其他所有市(州)的4小时公路交通圈,实现相邻市(州)间均有高速公路直接连通。 

  图3 湖南省“六纵六横”综合运输通道规划示意图(略) 

 

     

    图4 环长株潭城市群综合交通体系布局规划图(略) 

  34.建设城市综合交通枢纽 

  按照布局合理、功能完善、衔接顺畅的要求,以设施、信息、运营和管理“四个一体化”为重点,加快长株潭、岳阳等全国性综合交通枢纽及常德、衡阳、怀化等区域性交通枢纽建设。优化枢纽场站的集疏运网络规划设计,建立以公共交通为主导的客运枢纽衔接网络。加强轨道交通、快速公交等大容量快速交通方式与民航机场的衔接,保证枢纽场站与集疏运同步建设。支持长沙建设大型综合立体化客运枢纽。加快轨道交通站场城市综合体规划建设工程,以综合交通枢纽建设促进轨道交通国家铁路网、城际铁路网、市域(郊)铁路网,以及部分城市轨道交通网等实现“多网融合”。到2020年,基本形成人便其行、货畅其流的现代化综合交通枢纽新格局。 

 

  35.改善中小城市和小城镇交通条件  

  构建内畅外联的市域交通系统,建设以县城为中心的县乡交通圈,全面提高中小城市和小城镇交通通达水平。进一步提高普通国道省道公路网覆盖范围和技术等级,加快普通干线公路升级改造,到2020年实现县城与市(州)中心城市至少一条二级公路联通,基本实现重要景区通二级及以上公路。 

  

第四章 提高城市综合承载能力 

  

  坚持产业为基、就业为本,促进产城融合发展,提高城市公共服务和防灾减灾能力,用现代信息技术和智能化手段改造城市基础设施和管理服务体系,全面提升城市创造就业、聚集人口、引领发展的功能。 

  

第一节 强化城市产业就业支撑 

  

  大力推进新型工业化,发掘做大产业新增长点,着力营造创新创业环境,促进资本、技术和劳动力等生产要素向城镇集聚,推动形成“大众创业、万众创新”局面,以产强城、以业聚人,为新型城镇化提供强有力的产业支撑。 

  36.夯实产业基础 

  ——提升做强优势工业。突破关键技术,增强核心竞争力,进一步提升工程机械、轨道交通、汽车及零部件、输变电等装备制造业发展水平。优化产品结构,推进精深加工,淘汰落后产能,促进钢铁、有色、石化、建材等原材料工业由规模扩张向质量提升转变。发挥农业基础优势,挖掘地区特色资源,提高科技含量,推进自主品牌建设,着力扩大食品、纺织、医药等消费品工业规模。 

  ——培育做大新兴产业。把握全球范围产业技术发展演进趋势,瞄准智能制造方向,积极对接《中国制造2025》,加快湖南制造强省建设。大力实施“互联网+”,推进工业机器人、3D打印、集成电路、新能源汽车、两型住宅、通用航空和北斗应用等新兴产业规模化发展,在生物医药、新能源、电子信息和节能环保等领域培育强化优势,抢占竞争制高点,引领全省产业转型升级。 

  ——提质做优服务业。积极发展研发设计、现代物流、融资租赁、信息技术服务、节能环保服务、检测检验认证、商务咨询、服务外包等生产性服务业。大力培育电子商务、互联网金融、影视传媒、动漫游戏、娱乐休闲等新兴服务业增长点,促进新兴业态发展。培育文化创意、休闲旅游、民族传统工艺品创意设计等产业,打造湖南创新创意产业品牌。提升商贸服务、住宿餐饮、家政服务、健康养老、社区服务等生活性服务业,千方百计扩大城镇服务业就业规模。 

  37.优化产业布局 

  ——引导大中小城市产业错位发展。支持长沙等大城市中心城区加快“退二进三”步伐,推动产业结构向高端、高效、高附加值转变,促进形成服务业为主的产业结构。鼓励中等城市推进制造业“退城入园”,加快发展高新技术产业和先进制造业,提高服务业吸纳就业能力,积极融入大城市产业链条。引导中小城市和小城镇完善基础设施,提升承接产业转移能力,发展与其资源环境承载力相适应的劳动密集型产业。加强对资源枯竭城市的政策扶持力度,培育壮大接续替代产业,加快经济结构由单一资源型向多元化转变,同步实现产业转型升级和空间结构调整。 

  ——以园区为平台促进产业集群发展。按照明确主导产业、发展特色产业、延伸产业链条、培育产业集群的原则,促进生产要素向龙头企业集聚、向主导产业集聚、向产业园区和工业集中区集聚,打造一批规模大、关联性强、集约化水平高的产业集群,形成企业集中布局、产业集聚发展、资源集约利用的发展格局。实施“135”工程,推进县域产业集聚发展。做强国家级开发区,加强产业园区公共服务平台和公共技术平台建设,提升园区创业、孵化和创新能力。支持资源条件好、创新能力强、产业基础雄厚的园区升级扩容发展。继续推进“两型”示范工业园区创建工程,促进园区低碳化改造。严格控制新设各类产业园区和工业集中区。 

  38.促进产城融合 

  ——科学规划产业园区布局。依托城镇布局产业园区,把各类园区纳入城镇统一规划,强化城镇对产业园区的支撑保障功能。完善城镇功能分区,加强城镇市政设施与园区基础设施对接共享,推进功能混合、产城融合,促进职住平衡,实现城镇发展与产业布局有效衔接和同步协调。 

  ——建设具有城市综合服务功能的产业新城。注重培育提升产业园区的生活配套服务功能,完善园区水、电、气、热、信息和公共交通等基础设施,在园区及周边适量建设保障性住房和商品住宅,提高教育、医疗、邮政和文化等公共服务品质和便捷性,扶持商贸、餐饮等生活服务业发展,改善园区生态和人居环境质量,推动企业办社会向园区办社会转变,推动产业园区由生产基地向城市功能组团转变,将具备城镇基本服务功能的园区及时调整为城市新区,纳入城区管理。 

  39.强化城市创新功能 

  发挥城市信息量大、要素汇聚带来的创新优势,培养终身学习、激励创新和宽容失败的社会氛围,推进以科技创新为核心的全面创新。发挥长株潭国家自主创新示范区的引领作用,为海外高层次人才、科技领军人物和企业家提供施展才华、创新创业的舞台。鼓励大型企业发挥创新骨干作用,牵头建立产业技术创新战略联盟,组织实施关键共性技术和重大产品研发项目。支持草根创新、蓝领创新,为各类人才的活力和创造力竞相迸发提供平台。 

  40.营造良好创业环境 

  鼓励城市、园区设立中小企业孵化公共服务平台,落实商事制度改革各项措施,降低交易成本,激发创业活力,为小微企业和个人创业者提供低成本、便利化、全要素服务的“大众创业空间”,促进以创业带动就业,为城乡劳动力创造更多就业机会。完善落实支持返乡农民工、高校毕业生、科技人员创业政策,支持各城市因地制宜建立符合本地产业发展方向的创业基地。抓好高校毕业生、农村转移劳动力、城镇困难人员和退役军人就业,实施离校未就业高校毕业生就业促进计划,做好企业下岗人员再就业工作。 

  

第二节 优化城市空间结构 

  

  统筹城市老城区改造和新城新区建设,构建体现自然环境特点、疏密有致的城市用地结构,提高城市空间利用效率,改善城市人居环境,塑造提升城市形象。 

  41.提升中心城区功能 

  按照改造更新与保护修复并重的要求,突出完善功能、提升品质和保护环境,健全旧城改造机制,促进商业、办公、居住、生态空间和交通站点的合理布局与综合开发,优化城市中心城区功能组合。推动人口密度过大城区的部分功能向新区疏散,增强中心城区高端商务、现代商贸、信息服务、创意创新功能。加快城区老工业区搬迁改造,大力推进棚户区、城中村改造,稳步实施中心城区旧住宅小区、危旧住房和非成套住房改造,有序推进主要街道立面、下水道、人行道等综合整治和改造。 

  42.规范新城新区建设 

  严格新城新区设立条件,以人口密度、产出强度和资源环境承载力为基准,以高铁枢纽、临空临江港区、工业园区和重大工程等为依托科学布局城市新区,拓展中心城市发展空间。科学编制新城新区规划,严格控制建设用地规模,严禁突破土地利用总体规划设立新城新区和各类开发园区,防止城市边界无序蔓延,防止建设标准过度超前。统筹新城新区生产区、办公区、生活区、商业区等功能区规划建设,推进功能适度混合和产城融合,集聚产业和人口,防止新城新区空心化。有序开展开发区转型试点,加强现有开发区城市功能改造,推动单一功能向综合功能转型升级,为吸纳集聚人口、增强辐射带动功能创造条件。 

  43.构建集约紧凑的城市空间 

  依据各地自然地理条件特点,合理配置城镇建设和产业用地,提高工业用地容积率和土地产出率门槛,促进生产空间集约高效、生活空间宜居适度、生态空间山清水秀,提高土地综合开发利用水平,引导城市向紧凑集约方向发展。注重发挥公共交通等基础设施对城市空间布局的先导作用,引导居住、就业和休闲消费等重要功能区向交通站场、枢纽周边布局,缩短市民日常生活的通勤距离和时间。优化城镇路网结构,杜绝超出规范标准的“宽马路”。以长株潭城市建成区为重点,统筹安排城市地下与地上空间的开发利用。支持城市新区、各类园区、房地产成片开发区域的新建道路根据功能需求优先建设地下综合管廊,老城区因地制宜结合项目改造、地下空间开发统筹建设地下综合管廊。加强城市生态隔离区和绿地系统建设。保留城市建成区内具有调蓄功能的天然水体,控制新建城区硬化地面比例,增加地面透水面积,建设“海绵城市”。 

  44.改善城乡接合部环境 

  提升城乡接合部规划建设和管理服务水平,理顺管理机制体制,增强服务城市、带动农村、承接人口转移的功能。加强水、电、气、路、通信、环保等基础设施建设,完善教育、医疗、公交、环卫、邮政、文化体育和商贸服务等公共服务。加强环境整治和社会综合治理,规范建设行为,强化治安管理,促进社区化发展。加强对生态用地和农用地的保护,形成有利于改善城市生态环境质量的生态缓冲地带。 

  

第三节 提升城市公共服务能力 

  

  根据城镇常住人口增长趋势和空间分布特征,加强市政公用设施和公共服务设施建设,增加基本公共服务供给,强化对城市高密度人口和经济活动的支撑能力。 

  45.完善城市公共交通 

  构建以公共交通为主的城市机动化出行系统,强化公交车辆路权使用分配,提升居民公交出行舒适度,加大“公交都市”创建工作力度。引导降低大城市私人交通出行方式的比重,鼓励公务出行向公共交通和出租汽车转移。加强车联网和车路协同等先进技术在公共交通领域的示范应用。推进公共停车场等配套服务设施建设,将其纳入城市旧城改造和新城建设规划并同步实施。建成长沙城市轨道交通主骨架。做好在岳阳、常德、株洲、衡阳等城市建设有轨电车和中低速磁悬浮交通线路的规划研究,构建快速公共交通(BRT)网络化运营系统。到2020年,300万以上、300万—100万和100万以下人口的城市公共交通占机动车出行比例分别达到65%、60%和35%以上。 

  46.加强公用设施建设 

  ——增强城镇供水保障能力。加强城镇供水设施改造和建设,优先改造材质落后、漏损严重、影响安全的老旧管网。加强饮用水水源建设与保护,对环境风险隐患大的饮用水水源保护区开展综合整治。到2020年,所有地级市市辖区和具备多水源条件的县市城区开辟第二水源,城镇公共供水普及率达到90%,建制镇以上城镇公共供水水质全面达到国家标准。 

  ——完善城镇供电网络。保证变电站、电力走廊及电缆通道的建设用地,促进电力建设与城镇化发展协调同步。推进城市电网智能化,优化输配电网络系统,提升电力保障能力和供应品质。 

  ——大力实施“气化湖南”工程。推进城镇燃气供应设施建设,优化液化石油气供应基地及供应站布局,完善燃气输配、储备和供应保障系统。开展分布式能源试点和小城镇管道燃气供应试点。到2020年,全省基本形成“四纵四横”输气管道省级骨架干网,实现县县通天然气,设市城市燃气普及率达到95%,县城燃气普及率达到80%。 

  47.完善基本公共服务体系 

  ——增加城镇教育资源供给。实施城镇学前教育推进工程和城市学校扩容改造工程,加强老旧中小学原地和易址改扩建,落实城镇新开发小区配套建设幼儿园、中小学“同时设计、同时施工、同时验收、同时交付使用”要求,推动城区幼儿园和中小学校扩容提质,满足城镇常住人口不断增长的优质学位需求,到2020年基本解决“入园难”和中小学“大班额”问题。 

  ——提高医疗卫生服务能力。按照常住人口和城镇功能分区合理配置基本医疗卫生资源,充实基层医疗卫生技术力量。优化医疗卫生机构布局,做好医疗机构设置规划与城乡规划及土地利用总体规划的衔接,建设一批市级综合医院和专科医院,到2020年,力争实现三级甲等医院市州全覆盖,二级甲等医院县市全覆盖,每个街道拥有1所以上社区卫生服务中心(站),中心乡镇卫生院建设全面达标。 

  ——强化公共文化体育设施建设。加强图书馆、博物馆(纪念馆)、群众艺术馆(文化馆)、美术馆、乡镇(街道)综合文化站、村(社区)文化活动室及文体小广场、剧场、非物质文化遗产场馆及传习所等公共文化设施建设。完善体育健身设施布局,实现各设区市均建有全民健身活动中心和体育健身公园,县区普遍建有综合性公共体育健身设施,街道、乡镇全部建有全民健身活动站点。 

  ——加强便民服务设施建设。合理布局便民店、早餐店、菜市场、家政服务点、邮政快递等服务网点。建设社区养老服务照料中心(站)、社区就业和社会保障综合服务平台。 

  ——创新公共服务供给方式。积极引导社会力量参与公共服务建设,扩大政府购买服务规模,实现供给主体和方式多元化。建立比较完善的政府向社会力量购买服务的制度体系、高效合理的公共服务资源配置和供给体系,提高城镇基本公共服务水平。 

  48.健全城镇安全保障体系 

  以城市消防、防洪、排水防涝、抗震等设施和救援救助能力建设为重点,合理布局建设城镇应急避难场所,完善公共空间和设施的应急避难功能,全面提高城镇防灾减灾能力。完善供水、供气、供电、消防、治安、轨道交通等突发事件应急预案和保障体系。建立健全地质灾害调查评价、监测、预警、综合防治和应急管理体系。加强防洪堤坝和排涝设施建设维护,严格执行城镇防洪排涝标准,加快城市易涝区整治,到2020年设区城市建成区全面达到规定排涝标准,基本消除积水区域。 

  

第四节 建设智慧城市 

  

  统筹利用城市发展的信息资源、智力资源和物质资源,强化信息资源社会化开发应用,推动“互联网+”向城市生产、生活和社会管理领域拓展,创造便捷、高效、安全的智能化城市运行、管理和生活新模式。 

  49.加强城镇信息基础设施建设 

  坚持城市信息基础设施与市政公用设施、公共服务设施同步规划、同步建设,促进信息化发展与城市发展深度融合。大力实施“宽带中国”战略,实施宽带城市、无线城市等重大工程,实施“宽带乡村”示范工程,推动光纤入户和网络宽带光纤化改造升级。加快新一代移动互联网基础设施建设,促进光缆、管道、基站等通信基础设施的共建共享,带动基于互联网的新兴业态发展和公共服务资源配置优化。以长株潭城市群为基础,在全省范围全面推进三网融合。到2020年,实现城市重要公共区域高速无线局域网热点覆盖,城市宽带接入能力达到50Mbps,50%以上家庭达到100Mbps,长株潭城市群部分家庭达到1Gbps。 

  50.推动城市管理和基础设施智能化 

  推动“互联网+”、云计算、物联网、大数据等新一代信息技术在城市运行管理和基础设施建设中的应用,建立城市统一的空间地理和时空信息平台及建(构)筑物数据库,统筹推进城市规划、国土资源、环境卫生、城市管网、园林绿化、生态保护等市政基础设施管理的数字化和精准化,推进线下业务接入线上平台,发展智能交通、智能电网、智能水务和智能管网等智能化管理系统。 

  51.引领生活服务智能化 

  推进政府社会管理信息系统综合集成和信息共享,建立面向市民的公共卫生、医疗、教育、就业、社保、公共安全、社区服务和家庭服务等领域跨部门业务协同、共建共享的公共服务信息服务体系,重点发展远程教育、智慧医疗、智能养老等新模式,全面促进社会服务进一步便捷普惠。 

  

第五章 促进城镇化生态文明建设 

  

  把生态文明理念融入城镇化全过程,转变城镇建设模式,建设资源节约型和环境友好型城镇,推进城镇化发展与资源环境相协调,走绿色、低碳、集约的新型城镇化道路。 

  

第一节 优化城镇化生态安全格局 

  

  加强国土空间开发管控,强化重点生态功能区保护和建设,确保生态功能的恢复与保育,为城镇化发展提供生态安全保障和开敞绿色空间。 

  52.构建“一湖三山四水”生态安全格局 

  以湖泊、山脉、水系为骨干,构建以洞庭湖为中心、以湘资沅澧为脉络,以武陵—雪峰、南岭、罗霄—幕阜山脉为自然屏障的生态安全战略格局,支撑全省城镇化健康发展。 

  图5 湖南省生态安全格局示意图(略) 

 

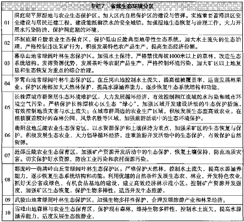
  53.科学确定省域生态环境分区 

  在洞庭湖平原湿地与农业生态保护区、环洞庭湖丘陵农业生态保育区以及幕阜山地常绿阔叶林生态保护区,加强湿地生态恢复与治理,加大森林资源保护力度,打造全省生态优质区。在罗霄山地常绿阔叶林生态保护区、武陵山地常绿阔叶林生态保护区以及雪峰山地森林与农业生态保育区,保护生物多样性,控制水土流失,提高水源涵养能力。在长株潭城市群聚居生态环境维护区、衡阳盆地丘陵农业生态保育区、涟邵丘陵农业生态保育区和都庞岭—萌渚岭山丘常绿阔叶林生态保护区,加强矿山生态恢复,积极发展生态农业和生态旅游业。 

  图6 湖南省生态环境分区示意图(略) 

 

  54.加强生态敏感区管制 

  强化自然保护区、风景名胜区、森林公园、地质公园、重要湿地、蓄滞洪区、重要水源地等生态敏感区的保护,发挥其水源涵养、生态维护、防灾减灾等功能,为新型城镇化建设提供重要的生态产品。在生态脆弱、环境容量小的地区,严格控制城镇建设和工业发展,把城镇建设和工业开发限制在资源环境能够承受的特定区域,加大已有产业园区的提升改造。在生态极为脆弱的地区,引导人口有序向县城和重点镇迁移,使生态保护与推进城镇化有机结合。 

  

第二节 加强环境污染治理 

  

  以水、大气和土壤环境等为重点加强环境污染治理,完善环境基础设施,努力建设天更蓝、地更绿、水更清的美丽城镇。 

  55.加强水污染综合治理 

  开展湘、资、沅、澧及其主要支流水环境整治,加强沿线石化、有色等行业环境安全集中治理,重点防治有机毒物污染,严格控制重金属、持久性有机毒物排入。全面推进湘江及其主要支流水上运输污染防治,控制船舶污油和生活垃圾污染。结合新城建设和老城改造,加快污水处理设施和配套管网建设,老城区大力推进雨污分流改造,新建城区严格实施雨污分流。建制镇以上城镇逐步推进污水管网和雨污分流系统建设。到2020年县城及以上城市污水处理率达到95%以上,地级城市基本实现雨污分流。 

  56.加强大气污染综合治理 

  实施电力、钢铁、有色金属行业烟尘治理设施提标改造,在化工园区和环保重点城市开展挥发性有机物、有毒废气监测。加强机动车污染防治,大力推广使用天然气汽车和新能源汽车,努力降低污染物排放量。全面推行“绿色施工”,建立扬尘控制责任制度。推进长株潭城市群大气污染治理,建立统一协调的区域大气联防联控机制。 

  57.加强土壤污染综合治理 

  针对土壤重金属污染问题,建立污染场地治理修复分类目录,制订污染场地治理修复环境管理办法和规范,强化污染场地治理修复责任落实,重点加大对责任主体灭失的污染场地治理修复。以农产品生产基地和敏感区块土壤污染治理修复为重点,开展不同污染类型的土壤治理修复试点示范。 

 

   

第三节 提高资源利用水平 

  

  节约集约利用水和土地资源,推进节能降耗,提高资源能源利用效率,实现资源节约型社会建设与转变城镇化发展模式相结合。 

  58.高效集约利用土地 

  调整城乡用地结构,遏制农村居民点用地扩张势头。分类确定建设用地的投资强度和产出强度,对低效利用的土地和空闲、闲置土地进行认定和合理处置。鼓励土地混合开发,促进城市土地多功能利用。加强对旧城镇、旧厂房、旧社区改造,开展资源型城市、老工业基地城市废弃工矿用地整治和城区老工业区搬迁改造,提高二次开发能力。倡导城市土地立体开发,合理开发城市地下空间资源,加强三维地籍管理。科学确定城镇开发边界,规范新城新区、产业园区等规划审批程序,严格执行国家城市用地分类和规划建设用地标准,防止城镇建设用地无序扩张。2020年全省建设用地总规模控制在163.0万公顷,其中城乡建设用地不超过128.6万公顷,城市人均建设用地符合国家规定标准。 

  59.提升城镇节水水平 

  实行用水总量、用水效率、水功能区限制纳污“三条红线”,强化用水定额管理和总量控制。对以造纸、石化、钢铁、纺织、食品等高用水行业为主导产业的城镇,强化节水和循环利用技术改造,提高用水效率。严格限制城市公共供水范围内的各种自备水源,对非工业用水户实行计划用水和定额管理。积极创建国家节水型城市,推进城区中水回用等再生水利用设施建设,推动城市生活小区非常规水利用,鼓励居民家庭更换使用节水型器具,到2020年城镇生活节水器具普及率达到95%以上。 

  60.促进能源节约和清洁能源利用 

  加快推进老工业基地、重化工业比重较高城镇的产业升级,严格执行主要用能产品能耗限额标准,继续淘汰不达标落后产能。引进和推广先进节能技术,对重点行业、重点企业以及重点工艺流程进行技术改造,抓好对重点企业耗能监管考核。重点发展水电、核电、风电、太阳能发电、生物质能、地热能利用以及抽水蓄能。支持湘潭、怀化、株洲、邵阳等市建设全国新能源示范城市。加快湘南、湘西南、湘中及洞庭湖区风电建设。大力发展屋顶分布式光伏发电。在环长株潭城市群选址建设垃圾发电项目,鼓励使用添加生物质液体燃料的车用燃油。选择高温地热区发展地热供水与取暖,尽快实现商业开发和综合利用,显著提高非化石能源占一次能源消费比重。 

  61.发展循环经济 

  发挥国家级和省级循环经济试点示范作用,带动全省全面推进循环经济发展。抓好大宗固体废弃物综合利用、再生资源回收体系建设,推进再制造产业化、餐厨废弃物无害化和资源化利用、资源循环利用技术产业化,实施“城市矿产”基地建设示范工程。到2020年,建成20个循环经济工业园区和10个循环经济示范城市,培育100个循环型示范镇和社区。 

 

   

第四节 建设绿色城市 

  

  以绿色建筑和绿色交通为重点,倡导绿色生活方式和消费模式,加强城市绿色宜居生活空间维护,促进城镇化向低碳、生态、绿色转型。 

  62.推广绿色建筑 

  借鉴国际国内相关标准,制定和执行绿色建筑标准。着力抓好新建建筑规划、设计、施工、监理、检测等环节标准的执行和稽查。加强绿色建筑技术的推广应用,提高低碳建材在新建建筑的使用比例。支持住宅产业化基地建设。对既有建筑年代、结构形式、用能系统、能源消耗指标等进行调查统计和评价分析,制定节能改造计划。率先在党政机关办公建筑和大型公共建筑开展节能改造示范。在有条件的地方,通过集中连片规划,运用市场方式对既有建筑进行节能改造。 

  63.发展绿色交通 

  实行公交优先战略,加快发展城市快速公交、轨道交通,完善公交专用道、公交场站等设施。加快淘汰老旧、高耗能、高排放的运输设备,支持使用纯电动、插电式混合动力(含增程式)、燃料电池等新能源汽车和液化天然气、压缩天然气等清洁能源公交车、出租车,因地制宜推广使用以甲醇、乙醇为重点的替代能源。城市公交车辆尽快实现全部达到国家第四阶段机动车污染物排放标准,并逐步实施第五阶段车用汽柴油标准。引导居民绿色出行,率先在14个市州政府所在地建成一定规模的步行和自行车林荫道慢行系统。做好株洲低碳交通试点城市工作,持续开展“车、船、路、港”千家企业低碳交通运输行动计划。 

  64.建设低碳社区 

  将低碳理念纳入社区建设,支持更多社区进入全国低碳社区试点。优化社区土地使用空间、功能布局和社区生活圈,形成低碳高效的空间开发模式。充分利用现代信息手段,探索推行低碳化运营管理模式。合理配置社区内商业、休闲、公共服务等设施,发展绿色照明,降低碳排放水平。开展低碳家庭创建活动,倡导清洁炉灶、低碳烹饪、健康饮食,减少食品浪费。 

  65.构建城镇绿色生态空间 

  沿主要交通干线和河流,以大型结构性绿地、环城绿带、水域保护、慢行系统和绿道系统建设为重点,建设连接城市和内部组团的生态廊道。加快长株潭城市群绿道网建设,2020年基本建成连接城际之间、城乡之间、社区之间的绿道网络。加强城市内自然山体保护和利用,对城市规划区内的各类绿地实行城市绿线管控,对开山采石取土造成的裸露、破坏山体实施生态修复。提高城市中心区和老城区的园林绿化水平,促进城市公园绿地、道路绿地、居住绿地、防护绿地建设和古树名木、湿地保护,加强生物多样性保护和乡土植物应用。科学布局产业园区和居民生活区,减少城镇建设对自然生态系统的负面影响。切实保护好长株潭核心区生态“绿心”。发挥长沙国家园林城市的带动示范作用,创建更多园林城市和生态园林城市。到2020年,县以上城镇建成区绿地率达到32%。 

  

第六章 建设湖湘特色人文城镇 

  

  把文化传承贯穿于新型城镇化全过程,保护挖掘城镇文化资源,传承创新历史文化,建设有历史记忆、文化内涵、地域风貌和民族特点的山水人文城镇,增强历史文化资源的现代生命力。 

  

第一节 加强历史文化保护与传承 

  

  下大力气保护好全省历史文化资源,保持城镇文化记忆,传承和发扬湖湘传统文化。 

  66.加强历史文化名城名镇名村街区的保护 

  实施历史文化名城名镇名村街区保护工程,开展千年古县、千年古镇、千年古聚落地名申报保护工作,分类制定历史文化名城、名镇、名村保护规划及实施细则,对历史建筑、传统村落进行普查鉴定、建立名录、登记挂牌、分级保护。将未核定评级但具有一定历史价值的街区、村落等纳入保护范围。将保护历史街区、历史建筑等纳入城乡规划管理体系,按照城市规划“紫线”管理要求,制定和落实规划管制措施。建立传统村落档案,实施乡村记忆工程和传统村落挂牌保护制度。 

  67.保护和传承文化遗产 

  高度重视城镇化进程中的文物和非物质文化遗产的保护、利用、传承工作,进一步做好文物和非物质文化遗产的普查、认定与登记工作,完善文物和非物质文化遗产的保护规划。注重文物和非物质文化遗产的真实性、整体性和传承性。坚持保护与利用结合,加强对土家族文化、苗族文化、侗族文化、瑶族文化、白族文化、红色文化、土司文化的保护和开发利用。加强非物质文化遗产保护,加强非物质文化遗产博物馆、展示馆和传习所等建设,加大对代表性传承人的保护、培养和扶持力度,策划文化旅游节庆主题活动。 

 

   

第二节 建设人文城市 

  

  突出城市的地域、历史和文化特色,注重城市文化资源发掘,营造历史底蕴厚重、时代特色鲜明的城市人文环境,培育多元、开放、包容的现代城市文化精神,全面推进人文城市建设。 

  68.立足地方文化彰显城市特色 

  加强城市文化战略研究,根据城市区域位置、地理环境、历史沿革、民俗风情,对文化资源进行挖掘、评估和提炼,科学确定城市文化定位,强化城市文化功能,延续文化脉络,打造城市文化品牌,彰显城市文化魅力。深入挖掘、提炼城市的历史文化元素,精心展示历史生产生活场景、重大历史事件、重要历史人物、城市发展变迁。加强旧城改造中历史文化遗存、民族风格、传统城市肌理、街巷格局和历史建筑风貌等的保护及周边环境治理,促进功能提升与文化文物保护相结合。新城新区建设注重融入传统文化和民族文化元素,与原有城镇自然人文特征相协调,防止旅游、商业和房地产对保护区域的过度开发,避免出现建设性破坏。鼓励对历史街区和历史建筑活化利用,支持个人和社会组织开展与保护历史街区和历史建筑相适应的文化创意、休闲旅游、文化体验和文化研究活动,开办展馆、博物馆,以及其他形式的特色经营活动,适度复兴特色历史文化街区和历史风貌区。系统挖掘地方建筑文化特质和文化基因,研究梳理地域特色鲜明的建筑符号、建筑材料和建造工艺,形成与城市的历史、文化、经济、社会、环境相适应的建筑风格和城市风貌。注重城市文化艺术环境建设,推进公共设施艺术化。 

   

   69.塑造湖湘特色城市风貌 

  依托湖南多样化的自然地理基础,尊重自然山水脉络,因地制宜建设一批彰显湖湘特色的山地型、滨湖型、古城型、民族型城镇。加强城市的规划设计,明确城市风貌特色定位和空间总体框架,加强对城市形态、城市轮廓、建筑景观与色彩、标志系统等要素的建设引导,提升城市空间品质。城市重要开发地段、重要节点、重点保护地区的风貌设计要充分体现建筑艺术、时代特征、地方特色。塑造城市特色空间,做好公共建筑规划设计,建设一批适应当地自然地理特征、彰显湖湘文化元素和人文形象的新建筑。探索在城镇建设中适度保留吊脚楼、风雨桥、麻石街等具有地方特色的传统建筑风貌。加快立法和制度建设,保障城市景观风貌设计在建设中落实。 

  70.培育现代城市文化 

  挖掘城市文化内涵,铸造城市独特的品格和精神,培养城市居民的文化自觉和文化自信,提升城市内在品质。推动文化博览工程和历史文化展示工程,积极彰显和弘扬城市文明成果,培育市民对城市的认同感。加强精神文明建设,广泛开展文明城市、文明社区、文明行业、文明家庭创建活动。顺应现代社会对娱乐、快乐的多样化需求,精心培育现代时尚的都市文化,提升长沙“娱乐之都”建设内涵。着力推进文化创新,打造更多具有潇湘风格、湖南气息的文化品牌。鼓励城市文化多样化发展,促进传统文化与现代文化、本土文化与外来文化交融,形成多元开放的现代城市文化。 

  

第七章 统筹城乡发展 

  

  破除城乡二元结构的体制机制障碍,合理配置城乡基础设施和公共服务资源,逐步形成以城带乡、城乡互动发展机制,增强农村发展活力,使城镇化成为同步推进农业农村现代化发展的过程。 

  

第一节 推进城乡发展一体化 

  

  推进城乡要素平等交换和公共资源均衡配置,统筹安排农村基础设施建设和社会事业发展,逐步缩小城乡差距,构建城乡经济、社会和生态一体化发展新格局。 

  71.推进城乡统一要素市场建设 

  加快建立城乡统一的人力资源市场,打破城乡就业壁垒,落实城乡劳动者平等就业、同工同酬的制度。探索建立城乡统一的建设用地市场,推进符合规划和用途管制的农村集体经营性建设用地与国有土地同等入市、同权同价。改革完善农村土地征收和农村宅基地制度。建立县级农村产权交易市场,推动农村产权流转交易公开、公正、规范运行。建立健全有利于农业科技人员下乡、农业科技成果转化、先进农业技术推广的激励和利益分享机制。统筹发挥政策性金融、商业性金融和合作性金融的作用,创新面向“三农”的金融服务,支持依法设立小额贷款公司和村镇银行。加快发展农业保险及服务体系,鼓励保险机构开展特色优势农产品保险,扩大涉农保险范围和覆盖面。推行政府担保和农户联保,建立财政支持的农业保险大灾风险分散机制。 

  72.推进城乡一体化规划 

  树立全域规划理念,加强城乡在产业布局、基础设施网络、公共服务设施、生态空间布局等方面的衔接协调。科学编制县(市)域城乡总体规划、村镇体系规划,合理安排县域城镇建设、农田保护、产业聚集、村落分布、生态涵养等空间布局。到2017年,完成所有县(市)域、建制镇和中心村规划编制工作。 

  73.统筹城乡基础设施建设 

  加大公共财政向农村倾斜力度,扩大覆盖范围。以乡镇和中心村为重点,推进城乡基础设施统一布局和共建共享。实施道路畅通工程,促进城乡客运网络一体化。加快推进村镇生活污水处理设施和收集系统建设,进一步推广“户分类、村收集、镇转运、县处理”的城乡一体化垃圾处理模式。加快农村互联网基础设施建设,缩小城乡“数字鸿沟”。 

  74.推动城乡基本公共服务全覆盖 

  优化整合城乡教育资源,鼓励和动员城镇优质教育资源下乡。努力构筑覆盖城乡居民的社区卫生服务网络,建立健全县市、乡镇、村(社区)卫生服务体系和机构,重点完善乡镇和中心村医疗卫生设施。推进公共就业服务网络向县以下延伸。整合衔接城乡社会保障制度,完善农村最低生活保障制度。健全农村留守儿童、妇女和老人关爱服务体系。 

  

第二节 加快农业现代化进程 

  

  构建新型农业经营体系,加快转变农业发展方式,增强农业综合生产能力、抗风险能力、市场竞争能力和可持续发展能力,实现农业现代化和城镇化协调发展。 

  75.保障粮食安全和重要农产品有效供给 

  开展永久基本农田划定工作,确保现有耕地面积基本稳定,推进高标准农田建设,保证农业可持续发展空间。以环洞庭湖、娄邵盆地、衡邵干旱走廊为重点,建设旱涝保收、高产稳产的高标准农田。大规模改造中低产田,加快大中型灌区续建配套与节水改造,加强小型农田水利设施建设,改善农业生产水土条件,提高耕地地力,增强农业特别是粮食综合生产能力,保证与城镇化进程相适应的粮食和重要农产品有效供给。 

  76.提升现代农业发展水平 

  完善现代农业产业体系,发展高产、优质、高效、生态、安全农业。推进农业科技创新,依托超级稻、高档优质稻新品种研发,加快选育高产、稳产、优质高效新品种,做大做强现代种业。积极推进农业机械化,改善农业设施装备条件。创新农业经营体系,在坚持家庭联产承包经营主体地位的同时,鼓励承包农户依法采取转包、出租、互换、转让及入股等方式流转承包地,扶持发展专业大户、家庭农场、农民合作社等新型经营主体,引导农业规模化和产业化经营。鼓励工商资本发展适合企业化经营的现代种养业、农产品加工流通和农业社会化服务。大力发展绿色生态有机农业和农业循环经济,推进农产品生产品牌化、标准化和无害化。加快农业科技服务体系和社会化服务体系建设。 

  77.完善农产品流通体系 

  加强农产品流通基础设施建设,完善流通链条和市场布局,进一步减少流通环节,降低流通成本,建立完善高效、畅通、安全、有序的农产品流通体系。鼓励批发市场、大型连锁超市等流通企业,学校、酒店、大企业等最终用户与农业生产基地、农民专业合作社、农业产业化龙头企业建立长期稳定的产销关系。加快推进城市便民菜市场、社区菜店、生鲜超市、平价商店等农产品零售网点建设。加强农产品期货市场建设。积极解决农产品对外运输的交通瓶颈,健全覆盖农产品收集、存储、加工、运输、销售各环节的冷链物流体系。积极搭建农产品展示展销平台,鼓励农产品批发市场引入拍卖等现代交易模式。建设省级农产品电子商务和流通信息平台,加快发展农产品电子商务,发展快捷高效配送,扩大网上交易规模。整合资源,创建“湘”字号农产品知名品牌。强化农产品商标和地理标志保护。 

  

第三节 建设美丽乡村 

  

  坚持城乡空间差异化发展,结合产业特色、区位条件和人口流动意愿,配套完善农村基础设施,全面改善农村生产生活条件,全力打造农民幸福生活的美好家园。 

  78.提升乡村规划建设水平 

  科学编制村庄规划,在提升自然村落功能基础上,完善基础设施和公共空间,保持乡村风貌、民族文化和地域文化特色,保护有历史文化价值的传统村落、少数民族特色村寨和民居。结合农村建设用地整理,优化农村居民点布局,严格控制集镇内零星分散建设农民住宅。加快“农民新村”建设及旧村改造整治,推进农村住宅产业化试点示范。尊重农民意愿,有序推进农民向城镇和中心村集中,到2020年,全省农村居民点占地面积下降到77.8万公顷左右。 

  79.加强农村基础设施建设 

  加快完成农村饮水安全工程,确保饮用水水质安全。加强村庄道路硬化,逐步实现农村道路由“村村通”向“户户通”延伸。实施农村电网改造升级工程,提高农村供电能力和可靠性。加强以太阳能、生物沼气为重点的清洁能源设施建设。积极推进农村危房改造,到2020年全面完成现有危房改造任务。 

  80.加强农村环境治理 

  扎实开展农村环境综合整治,深入实施村庄美化、绿化、亮化、硬化、净化活动,重点推进生活污水治理、生活垃圾治理、畜禽水产养殖污染防治、饮用水水源保护四大工程。加强农村面源污染综合治理,建立农村环境保护工作责任体系和长效运行机制,加强农村环保宣传教育。探索低成本、可持续的农村垃圾、污水处理模式,切实改变农村人居环境“散、乱、差”状况。开展美丽乡镇、宜居村庄和乡镇旅游示范村创建活动,到2020年,全省所有建制村基本完成村庄人居环境整治任务,建成100个美丽乡镇和2000个美丽乡村。 

  

第八章 完善城镇化发展体制机制 

  

  发挥市场在资源配置中的决定性作用和更好发挥政府作用,统筹推进重点领域和关键环节改革,积极探索完善治理体系,形成有利于城镇化健康发展的制度环境。 

  

第一节 深化体制机制改革 

  

  以人口管理、土地管理、财税金融、生态文明等为重点,破解体制机制难题,促进人口有序流动、合理分布和社会融合,满足合理用地需求,建立多元可持续的资金保障机制,完善有效约束自然资源开发行为、鼓励节约集约利用资源和严格保护环境的生态文明制度,充分释放城镇化潜力。 

  81.创新人口管理制度 

  ——全面实施居住证制度。以居住证为载体,健全基本公共服务提供机制,不断扩大居住证持有人平等享有公共服务的范围。居住证持有人享有与当地户籍人口同等的劳动就业、基本公共教育、基本医疗卫生、计划生育、公共文化以及证照办理服务等权利。加快推动居住证持有人享有与当地户籍人口同等的中等职业教育资助、就业扶持、住房保障、社会福利、社会救助等权利。结合随迁子女连续就学情况,保障居住证持有人随迁子女享有在当地参加中考和高考的资格。按权责对等的原则,居住证持有人履行服兵役和参加民兵组织等国家和地方规定的公民义务。 

  ——加强和改进人口信息管理制度。建立健全实际居住人口登记制度,全面开展实有人口、实有房屋基础信息采集,加强和完善人口统计调查,全面、准确掌握人口规模、结构和地区分布等信息。公安机关统筹加快以公民身份号码为唯一标识的人口基础信息库建设,各有关部门分类完善劳动就业、教育、收入、社保、房产、信用、卫生计生、税务等信息系统,加快推进跨部门、跨地区信息整合、共享及应用工作,为人口服务和管理提供支撑。 

  82.深化土地管理制度改革 

  ——建立用地结构调整和布局优化机制。严格执行城市用地分类和规划建设用地标准,实行增量供给与存量挖潜相结合的供地、用地政策,提高城镇建设使用存量用地比例。规范推进城乡建设用地增减挂钩试点,对纳入集中连片特困地区的市县,探索建立结余建新指标流转机制。实行城镇建设用地增加规模与吸纳农业转移人口落户数量挂钩的激励机制。 

  ——完善土地集约节约利用机制。调整工业用地出让最低标准,提高工业用地准入门槛,加强工程建设项目用地标准控制。推行工业用地弹性出让、租赁、先租后让、租让结合的供地制度,建立产业项目建设用地退出和回收机制。完善经营性建设用地效率和效益综合评估机制,把土地利用率、单位面积土地产出强度等指标纳入目标责任考核体系。完善土地租赁、转让、抵押二级市场。 

  ——深化农村土地制度改革。尽快完成农村集体土地地籍调查和确权登记颁证工作。在符合规划和用途管制前提下,允许集体经营性建设用地出让、租赁、入股,实行与国有土地同等入市、同权同价,建立健全市场交易规则和服务监管制度。改革完善农村宅基地制度,探索农民住房保障在不同区域户有所居的多种实现形式。 

  ——健全国有建设用地有偿使用制度。积极推进国有建设用地全面市场化。扩大国有土地有偿出让使用范围,逐步对经营性基础设施和各类社会事业用地实行有偿使用。减少非公益性用地划拨,对以划拨方式取得用以经营性项目的土地,通过征收土地年租金等方式,纳入有偿使用范围。 

  ——改革征地制度。完善土地征收制度,缩小土地征收范围,制定土地征收目录,严格界定公共利益用地范围,规范征地程序,完善对被征地农民合理、规范、多元保障机制,鼓励采取“留地、留物业、留股份、收益返还”等方式安置被征地农民。建立社会稳定风险评估制度,健全矛盾纠纷调处机制,全面公开土地征收信息。 

  ——完善用地激励约束和监管机制。改革土地税费制度,探索节约集约用地发展模式试点,完善节约用地考核评价制度,抑制建设用地奢侈浪费和闲置。加强建设用地批后监管,建立形成决策纠错和依法惩处机制,健全行政执法责任制度和责任追究制度。 

  83.健全城镇化资金保障机制 

  ——深化财税制度改革。进一步完善省与市县收入划分,建立市县收入稳定增长机制,增强地方财力水平。完善财政转移支付制度,按照事权与支出责任相适应的原则,合理确定各级政府在教育、基本医疗等公共服务方面的事权,建立健全城镇公共服务支出分担机制。建立财政转移支付和农业转移人口进城落户挂钩机制,客观反映与人口相关支出的需求和成本。各级政府根据财力增长情况,逐步加大对新型城镇化建设的投入力度。探索完善地方税体系,按照中央统一部署及时依法推进房地产税、消费税、资源税和环境保护税等税制改革。 

  ——拓展融资渠道。探索采用公私合作模式,吸引社会资本参与城市基础设施等公益性事业投资和运营。创新金融服务和产品,多渠道推动股权融资,提高直接融资比重。鼓励公共基金、保险资金等参与具有稳定收益的城市基础设施项目建设和运营。探索政府托管房地产和优质资产证券化模式,盘活存量资产。积极探索住房公积金支持城镇保障房建设的办法。建立农业转移人口信用档案,搭建综合金融服务平台,满足创业融资、消费融资等金融需求。推进城镇中小企业抱团增信,构建新型担保体系,实质性降低中小企业贷款风险和成本。研究落实政策性金融专项支持政策,适时设立城市基础设施、住宅政策性金融分支机构或地方性机构。支持银行业金融机构与金融资产管理公司合作,运用类股权投资方式为城镇建设项目提供资本金。支持银行按城镇项目建设资本金到位情况,同比例提供贷款支持。 

  ——完善统筹城乡的金融服务体系。着力提高金融机构对县域经济支持能力,培育村镇银行、小额贷款公司和农业担保公司等新型农村金融组织。创新开发面向农业转移人口、收益稳定、准入门槛低的金融产品和服务方式,不断加大对农业转移人口市民化的金融支持力度。鼓励金融机构开展农村承包土地的经营权、农民住房财产权、集体经营性建设用地使用权、林权等抵押贷款业务试点。 

  84.推动生态文明制度创新 

  ——建立国土空间开发保护制度。完善空间规划体系,严格落实全省主体功能区规划,划定生态保护红线。加快完善城镇化地区、农产品主产区、重点生态功能区的空间开发管控制度,建立资源环境承载能力监测预警机制。鼓励符合条件的地方申报国家公园建设试点。 

  ——落实资源有偿使用制度。推进自然资源及其产品价格改革。全面推行阶梯式居民水电气价格制度,有序推进非居民用水电价格改革。提高排污费征收标准,扩大征收范围。改革污水、垃圾处理费征收办法,推行差别化排污收费制度。完善矿产资源有偿使用和矿山生态环境恢复治理保证金制度。强化水资源费征收力度,完善取水许可和水资源论证制度,规范水资源费管理和使用制度。 

  ——健全生态补偿制度。加快建立和完善对湘资沅澧等重点流域、重点生态功能区、自然保护区、水源保护区等区域的生态补偿机制,引导和鼓励开发地区、受益地区与生态保护地区、流域上游与下游通过资源协商建立横向补偿关系。重点抓好湘江流域水质目标考核生态补偿,积极开展湿地生态效益补偿试点和公益林赎买制度试点。进一步完善生态补偿政策法规,构建对重点生态功能区的生态补偿标准体系。探索建立生态效益评估,建立按照生态价值标准对限制开发区和禁止开发区的转移支付机制。建立和完善对生态功能县(市、区)生态环境保护考核评价和激励约束机制,并与财政转移支付挂钩。 

  ——建立资源环境产权交易制度。推行节能量、碳排放权、森林碳汇、水权、集体林权等交易制度,将排污权有偿使用和交易范围扩大到湘江流域8市。建立覆盖各类资源环境要素的产权交易市场,全面推行主要污染物排污指标交易,建立全省联网资源共享的排污权有偿使用和交易管理平台及中介服务体系。大力推行合同能源管理和合同环境服务,健全环境污染第三方治理制度。 

  ——实行最严格的环境监管制度。建立和完善严格监管主要污染物排放的环境保护管理制度,独立进行环境监管和行政执法。建立跨行政区域的环境监督管理体制,形成重点领域区域环境执法协调、跨行政区域突出环境事件处置以及环境管理信息资源共享机制。对造成生态环境损害的责任人严格实行赔偿制度,依法追究刑事责任。建立领导干部生态环境损害责任终身追究制。开展环境污染强制责任保险试点。完善大气污染和土壤污染联防联治机制。 

  85.完善历史文化保护制度 

  将保护历史街区、历史建筑等纳入城乡规划管理体系,按照城市规划“紫线”管理要求,制定和落实规划管制措施。制定历史街区、历史建筑和传统村落等传统文化资源保护的配套政策法规。分类制订历史文化名城、名镇、名村保护规划及实施细则。 

  86.适时调整行政区划 

  通过将城区周边县撤县设区或将城区部分临近乡镇纳入城市规划区,优化市辖区规模和结构,拓展和优化中心城市发展空间。支持区位条件优、发展态势好、带动作用强的县撤县改市,加快小城市发展。根据县城发展需要,将周边部分乡镇纳入县城规划区或直接并入县城。根据重点镇发展需要,将周边部分村庄划入城镇。根据实际需要,加大乡镇撤并力度,减少乡镇数量,扩大乡镇规模。 

  87.健全长株潭城市群一体化发展促进机制 

  对长株潭城市群重大基础设施实行规划、审批和建设使用管理“三统一”,形成重大基础设施共建共享机制。促进教育、医疗等公共服务资源共享共通。健全产业上下游分工和联动发展机制,促进产业协作。推进城市群资本、技术、劳动力等自由流动,实现要素市场一体化。探索设立长株潭城市群一体化发展基金,引导社会资本,积极支持长株潭城市群建设。 

  

第二节 创新城市治理 

  

  树立以人为本、服务为先理念,加强城乡规划公共政策属性,强化空间开发管制,优化城市管理体系,提高管理效能,创新城市治理理念,提高社会治理水平。 

  88.强化城乡规划管理 

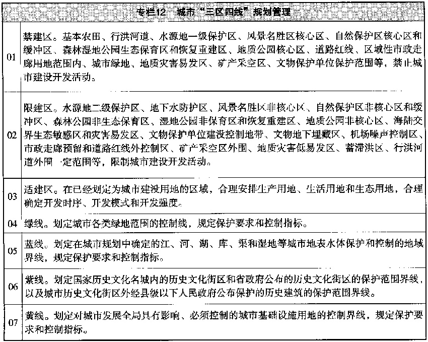
  ——创新规划理念。确立以人为本、尊重自然、传承历史、绿色低碳、精明增长的城乡规划理念。推动城市规划由扩张性规划逐步转向限定城市边界、优化空间结构的规划,科学确定城市功能定位、形态、规模、开发强度和保护性空间,合理划定城市“三区四线”(适建区、限建区、禁建区,绿线、蓝线、紫线、黄线),加强城镇生产、生活和生态空间管制。统筹规划城市空间功能布局,促进城市用地功能适度混合。合理设定不同功能区土地开发利用的容积率、绿化率、地面渗透率等规范性要求,统筹规划市区、城郊和周边乡村发展。 

  ——完善规划体系。构建定位清晰、功能互补、协调统一、覆盖全域的空间规划体系,加强对全省新型城镇化发展的规划引导。建立健全与新型城镇化发展相适应的城乡规划编制技术标准体系。加强城市规划与经济社会发展、主体功能区建设、国土资源利用、生态环境保护和基础设施建设等规划的相互衔接。产业园区建设规划要落实生产空间集约高效的原则,符合城镇总体规划、土地利用总体规划和环境保护规划。在临湘试点基础上,探索在更大范围和更高行政层级推广“多规合一”。 

  ——健全规划程序。完善城市规划前期研究、规划编制、衔接协调、专家论证、公众参与、审查审批、实施管理、评估修编等工作程序,提高规划编制科学化、民主化水平。加强城乡规划的宣传,增强公众规划意识,引导公众积极参与规划的制定与实施。严格执行规划公开公示规定。 

  ——强化规划管控。维护城乡规划的权威性、严肃性和连续性,坚持一本规划一张蓝图管到底。城市、县城严格遵照国家和省有关规定制定近期建设规划和规划实施年度计划。加强规划实施全过程监管,严格执行建设项目“一书三证”制度。全面实施城乡规划督察员制度,完善村镇规划建设管理机制。严格实行规划实施责任追究制度,加大对政府部门、开发主体、居民个人违法违规行为的责任追究和处罚力度。加强地方人大对城市规划实施的监督检查,将城市规划实施情况纳入地方党政领导干部考核和离任审计。 

 

  89.创新城市管理 

  全面正确履行政府职能,推动政府职能归位、管理重心下移,推进城市管理法治化规范化。进一步理顺城市管理机构设置、职能界定、权限划分、执法体制和相互关系,鼓励设区市探索实行职能有机统一的大部门制行政管理模式。支持城市在机构限额内因地制宜探索有效的管理机构和管理层级设置,提高管理效率。在实行省直管县财政体制和扩大县(市)经济管理权限的基础上,试点探索建立事权、财权和行政权相统一的省直管县管理体制。开展经济发达镇行政管理体制改革试点。继续推行强镇扩权,选择一批有基础、有潜力、有条件的经济发达镇开展行政管理体制改革试点,赋予相适应的经济社会管理权。启动新一轮并乡(镇)合村试点,扩大乡村规模。理顺产业园区和新区管理体制,促进产业园区、新区与行政区融合发展。 

  90.完善城市治理结构 

  ——构建多元共治的城市治理结构。坚持依法治理,发挥政府主导作用,鼓励和支持社会各方面参与城市治理,实现政府治理和社会自我调节、居民自治良性互动。坚持社会组织去行政化方向,支持社会组织发展,壮大社会工作专业人员和志愿者队伍。积极引导社会组织参与城市社会管理,适合由社会组织提供的公共服务和解决的事项交由社会组织承担。 

  ——强化城市政府管理职责。强化城市政府公共服务、市场监管、社会管理、环境保护等职责,强化行政问责制和责任追究制。健全重大决策的社会稳定风险评估机制。加强城市公共安全保障,构建立体化、现代化社会治安防控体系,完善突发公共事件应急预案,增强危机管理能力。健全城市防灾减灾救灾体制,提高城市灾害设防标准和救灾能力。加快社会信用体系建设,推进政务诚信、商务诚信、社会诚信和司法公信。培养新老市民社会公德意识,提高城市文明程度。 

  ——健全社区自治和服务功能。充分发挥居委会的群众自治性组织作用,推广社区居民议事会制度,引导新老市民参与社区事务、财务和集体资产等管理。采取税费减免、购买服务、项目委托等形式,鼓励引导社会力量参与社区公共服务、便民利民服务和社会管理。整合人口、劳动和社会保障、民政、卫生计生、文化以及综治、维稳、信访等城市管理职能和服务资源,健全社区等基层综合服务管理平台,及时反映和协调市民各方面各层次利益诉求。 

  

第九章 保障规划实施 

  

  建立健全实施保障机制,明确部门职责,协作推进,加强动态监测评估,确保规划确定的目标和任务如期完成。 

  

第一节 加强组织协调 

  

  91.强化组织领导 

  省推进新型城镇化工作领导小组统筹重大政策研究和制定,协调解决新型城镇化发展中的重大问题。各级领导干部要自觉加强对现代城镇规划、建设和治理知识的学习,提高管理和服务水平。 

  92.明确部门分工 

  省发改委和省住房城乡建设厅牵头推进规划实施和相关政策落实,监督检查工作进展情况。省直有关部门要切实履行职责,根据规划提出的各项任务和政策措施,研究制定具体的实施方案。市州、县市区政府要建立健全工作机制,全面贯彻落实新型城镇化规划,因地制宜地研究制定符合本地实际的具体政策措施,精心组织,扎实推进。 

  

第二节 强化政策统筹 

  

  93.加强部门间政策协调 

  推动人口、土地、就业社保、产业发展、资金保障、住房、生态环境等方面的政策和改革举措形成合力、落到实处。城乡规划、土地利用规划、交通规划等要落实本规划要求,其他相关专项规划要加强与本规划的衔接协调。 

  94.对特殊地区给予政策支持 

  加大对贫困地区、少数民族地区、大中型水库库区和移民安置区基础设施建设支持力度,优先安排避险解困移民、易地扶贫搬迁移民和生态移民建房新增建设用地指标。支持老工业基地城市、资源枯竭型城市可持续发展。 

  

第三节 注重探索试验 

  

  95.加强国家试点的探索 

  支持长沙市、株洲市和资兴市开展国家新型城镇化综合改革试点,重点开展农业转移人口市民化成本分担机制,建立多元可持续的城镇化投融资机制,改革完善农村宅基地制度等方面的探索创新。支持符合条件的地区申报国家创新城市、智慧城市、低碳城市、海绵城市和中小城市综合改革等试点。 

  96.尊重基层首创精神 

  进一步调动基层干部群众改革创新的积极性、主动性,鼓励各地从实际出发,在农业转移人口服务管理机制、基本公共服务均等化、提高空间利用效率、促进“四化同步”、实施农村综合改革、强化社会治理方面进行制度创新,为全省更富成效地推进新型城镇化积累生动具体、切实可行的实践经验。及时总结推广各地经验,破解城镇化难点问题。 

  97.开展省级试点 

  选择不同区域、不同规模、功能定位各异、具有一定代表性的各类城镇开展省级试点,重点在农业转移人口就近城镇化、土地管理制度、城镇建设投融资体制和城镇管理体制改革等方面积累经验,形成因地制宜、符合实际的新型城镇化路径。 

  

第四节 健全监测评估 

  

  98.加强城镇化统计工作 

  建立科学可比的城镇统计概念,规范统计口径、统计标准和统计制度方法,探索准确反映城市群发展状况的统计指标体系。加强城镇人口、土地利用等专项研究分析,定期发布城镇化发展报告,科学分析评价城镇化发展水平和推进质量。 

  99.开展城镇化动态监测 

  建立健全统计监测指标体系,适时开展规划中期评估和专项监测,重点分析规划实施中存在的问题,提出相应的对策建议,推动规划顺利实施。 

信息来源:     责任编辑:胡顺国
打印 收藏

中共湖南省委 湖南省人民政府关于印发《湖南省新型城镇化规划(2015—2020)》的通知

7473500